
原文标题:2021年全球及中国电视机行业竞争格局分析,大尺寸、超高清、轻薄化是发展方向「图」 一、电视机行业基本概述 1、定义 电视机是指根据人眼的视觉暂留特性和视觉心理,利用电子技术传送活动的图像画面和音频信号的设备,即电视接收机。也是重要的广播和视频通信工具。 2、分类 从使用效果和外形可将电视机分为5类:平板电视(等离子、液晶和一部分超薄壁挂式DLP背投)、CRT显像管电视(纯平CRT、超平CRT、超薄CRT等)、背投电视(CRT背投、DLP背投、LCOS背投、液晶背投)、投影电视、3D电视。 电视机分类

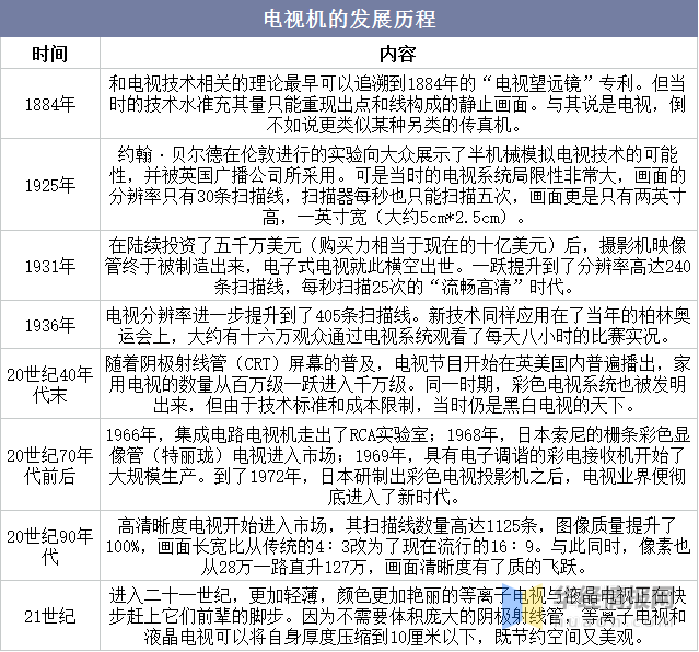
资料来源:华经产业研究院整理 3、发展历程 电视机是一种重要的娱乐以及休闲的工具,在人们的生活中发挥着不可小视的作用。随着科技的发展以及社会的进步,电视机越来越先进,种类也愈加丰富。 电视机的发展历程

资料来源:华经产业研究院整理 二、全球电视机行业现状 2020年,新冠疫情下社交隔离成为常态,居家娱乐等需求的增长及部分国家实行积极的财政补贴政策推动了全球电视出货量的增长。2021年,由于疫情红利消退导致全球电视出货量有所下降,为2.33亿台,同比减少6.8%。 2017-2021年全球电视出货量及增速

资料来源:公开资料整理 全球电视出货金额近年呈现出波动变化趋势,2021年,由于大尺寸化趋势的加速推进,出货金额依然维持增长态势,数据显示,2021年全球电视出货金额达到1326亿美元,同比上升16.52%。 2017-2021年全球电视出货金额及增速

资料来源:公开资料整理 从电视代工厂商的出货量来看,2016-2021年,全球电视代工厂商出货量呈现出先上升后下降的趋势,2021年全球电视代工厂商出货量约为0.79亿台,同比减少7.06%。 2016-2021年全球电视代工厂商出货量及增速

资料来源:公开资料整理 三、中国电视机行业现状 1、液晶电视机出口情况 我国液晶电视机主要以出口为主,近年来液晶电视机行业出口数量及金额呈波动走势,据海关总署数据,2021年我国液晶电视机行业出口量为8359万台,同比下降16.37%;完成出口金额158.3亿美元,同比增长17.87%。 2016-2021年中国液晶电视机行业出口数量及金额

资料来源:中国海关,华经产业研究院整理 2、彩电供需情况 最早的电视机都是黑白的,画面非常的模糊。在1954年的时候才诞生了世界上的第一台彩色电视机。供给方面,2021年,我国彩色电视机产量为18496.5万台,同比下降5.76%。 2016-2021年中国彩色电视机产量及增速

资料来源:国家统计局,华经产业研究院整理 分地区看,广东省的彩色电视机产量位居全国第一,2021年的产量达到9810.9万台,遥遥领先于其他地区;山东省排在第二位,产量1983.73万台;排名第三的是福建,实现产量1383.29万台。 2021年中国彩色电视机产量前十地区

资料来源:国家统计局,华经产业研究院整理 从2016年开始,中国彩电行业竞争由增量市场进入存量市场,规模高增长难再现,甚至保持增长也将是一件艰难的事情。近年我国彩电市场零售量和零售额整体呈现下降趋势,2021年彩电市场零售量为3835万台,同比减少13.82%;零售额为1289亿元,同比上升6.62%。 2016-2021年中国彩电市场零售规模情况

资料来源:AVC,华经产业研究院整理 四、电视机行业竞争格局 1、全球市场 从全球前十大电视品牌销量分布情况来看,排名前三的品牌依次为三星、LG和TCL,销量占比分别为26%、17%、15%,海信以13%的销量份额排在第四位,其余品牌的份额均不足10%。 2021年全球前十大电视品牌销量占比

资料来源:公开资料整理 2、国内市场 从国内市场看,线上方面,2021年中国电视品牌线上销售额排名前四的品牌依次为海信、小米、TCL和创维,行业线上CR4为55.57%。 2021年中国电视品牌线上销额份额

资料来源:AVC,华经产业研究院整理 线下方面,2021年我国电视品牌线下市场CR3为56.84%,与线上相比市场更为集中。销售额份额排在前三的品牌依次为海信、创维和TCL,分别占比24.28%、17.95%、14.61%。 2021年中国电视品牌线下销额份额

资料来源:AVC,华经产业研究院整理 五、电视机行业发展趋势 随着人们住房面积的不断拓宽和国内外工业设计的发展,以及电视越来越平价,人们对产品设计以及外观尺寸的要求也是越来越高,小尺寸电视由于溢价能力减弱,画面感较差等原因,需求逐渐下降,促使电视厂商更倾向于向利润较大的大尺寸电视发展。以大尺寸、超高清、轻薄化为典型特征的高端智能电视产品一致是消费者的诉求方向,在消费能力允许的情况下,消费者会尽量购买显示面积更大的产品。如今越来越多的消费者更加看重大屏的视听享受,大尺寸智能电视不仅能使家庭影院级的观影效果得以实现,同时作为家庭互联网或智能家居中心的入口,电视大屏化的价值将在家庭影音娱乐、新闻资讯、网络购物、智慧生活甚至社交互动等功能上得到进一步释放。 原文标题:2021年全球及中国电视机行业竞争格局分析,大尺寸、超高清、轻薄化是发展方向「图」 华经产业研究院对中国电视机行业发展现状、行业上下游产业链、竞争格局及重点企业等进行了深入剖析,最大限度地降低企业投资风险与经营成本,提高企业竞争力;并运用多种数据分析技术,对行业发展趋势进行预测,以便企业能及时抢占市场先机;更多详细内容,请关注华经产业研究院出版的《2022-2027年中国电视机行业发展前景及投资战略咨询报告》。 |
最新评论
查看全部评论(1)