找回密码
 社区注册

快捷登录

QQ登录

只需一步,快速开始

快捷登录

QQ登录

只需一步,快速开始

数字经济浪潮下,一文读懂新玩法 DXP(上)
2022-5-24 21:22| 发布者: ,2693| 查看: 3150| 评论: 1
微富网 新闻资讯 查看内容
摘要 : 导读:数字时代大发展,国家层面将数字经济定义为十四五规划中的重要组成部分,企业层面纷纷开启数字化转型,那么对于广大消费者来说,数字化到底带来了什么变化?体验,没错。进入数字化后,一个品牌的塑造不再是单 ...

导读:数字时代大发展,国家层面将数字经济定义为十四五规划中的重要组成部分,企业层面纷纷开启数字化转型,那么对于广大消费者来说,数字化到底带来了什么变化?体验,没错。进入数字化后,一个品牌的塑造不再是单向输出,而是双向互动,品牌传递的价值会得到反馈和评价。在此背景下,数字体验平台(Digital Experience Platform 简称 DXP)应运而生。

数字经济浪潮下,一文读懂新玩法 DXP(上)


一、什么是 DXP


在介绍什么是 DXP 之前,有必要先了解一下它的发展现状。据国际知名研究机构 MarketsandMarkets 发布的数据,数字体验平台 (DXP) 全球市场规模将从 2019 年的 79 亿美元增长到 2024 年的 139 亿美元,年复合增长率达到 12%,随着中国市场数字化的快速发展,国内 DXP 的市场需求不断提升,增速超过全球平均水平。

那么到底什么是 DXP,Gartner 将数字体验平台 (DXP) 定义为基于通用平台的集成技术集,可为广大受众提供跨多个数字触点的、安全的、一致的、个性化的信息和应用程序。企业使用 DXP 来构建、部署和持续改进网站、移动和其他数字体验。DXP 根据个人的角色、安全权限和偏好来统一管理和协调应用程序,包括内容管理、搜索和导航、个性化、集成和聚合、协作、工作流、分析、移动和多渠道支持。

从行业应用现状看,数字体验平台 (DXP) 主要是客户互动平台,可利用平台的一组集成技术优化用户旅程中每个接触点的用户体验。DXP 是所有以客户为中心的技术的融合,例如内容系统、门户网站、分析、活动、搜索、移动应用程序等。

DXP 的发展源于客户数据与营销渠道(如网站、社交媒体平台、广告)及客户接触点(如客户服务、电商平台等)间如何加以利用的脱节,DXP 的出现,可提供演示、内容管理、商务、营销搜索、分析、活动等功能,向用户在所有渠道和活动中提供统一的体验。

DXP 的功能包括:
  • 构建网站、移动应用和表单所需的内容管理
  • 数字资产管理
  • 营销活动管理
  • 营销自动化
  • 营销工作流程管理
  • 营销分析
  • 营销目标确定
  • 用于建立受众和导出客户群的数据管理
  • 创建客户数据平台

DXP 可大致分为以下几类:

1、综合类 DXP:提供集成工具集和业务功能以构建数字平台的 DXP 属于此类别,如 Liferay DXP、Adobe AEM、Sitecore 是该领域的主要参与者。

2、组件型 DXP:该类型 DXP 提供内置加速器,可跨行业使用以快速构建数字解决方案, 如 SalesForce 体验云、Pega 提供内置的即插即用加速器。

3、垂直型 DXP:该类型 DXP 主要面向小型客户,它们提供行业特定的加速器或预构建的解决方案。例如,Majesco 和 Duck Creek 提供保险专用加速器。

二、DXP 平台特点


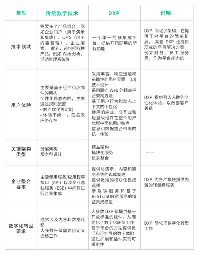
DXP 是解决与业务、技术、运营和数字用户体验相关的许多问题的最佳选择。要了解 DXP 的价值,可以从 DXP 与传统数字技术(如网页优化、CMS、搜索、网站分析)之间的区别中体现。

数字经济浪潮下,一文读懂新玩法 DXP(上)


DXP VS 传统数字技术

DXP 具备的优势可以总结为三点:

一是从营销软件产品整合为平台。根据解决方案类型、行业和业务规模,DXP 可以解决对其某些单独营销技术的需求。DXP 具有多种功能,所以可涵盖单个软件的所有功能,并集成到一个统一的系统上,节省多种营销技术栈对接的资金和时间成本。

二是动态提供最佳内容。企业努力争取回头客,个性化内容成为实现这一目标的有效方法,通过DXP平台,企业可以实现更深入地了解他们的客户是谁、他们正在寻找什么内容以及他们在购买过程中所处的位置,基于这些数据信息 DXP 可根据上下文、交互情况,在众多渠道中提供个性化内容。通过这种方式,DXP 可确保整个客户生命周期保持一致。

三是统一的控制中心。DXP 允许在单一平台上控制所有相关业务流程,无需在多个软件之间切换来执行不同任务,这样可以更轻松地跨各种触点跟踪用户行为、分析这些数据并提供相关内容,从而优化时间、节省成本并提高客户满意度。

三、DXP 平台的价值点


企业使用一系列技术主要服务于一个目的——提升客户互动率。为了吸引客户,他们需要了解上下文和客户偏好/兴趣、汇总内容、跟踪活动,提供个性化内容。

到目前为止,他们依靠各种数字产品来实现这一目标:用于内容聚合和个性化的落地页、用于内容管理的 CMS、用于信息发现的搜索、用于跟踪的分析、用于目标活动的活动管理等等。通过 DXP,各种技术融合在一起,使企业能够实现在整个用户旅程的所有触点上有效吸引客户。

DXP 带给客户和最终用户的价值:
  • 客户和最终用户在所有交互中体验无缝的数字体验
  • 基于上下文(位置、设备、时间等)、偏好、交互历史和其他因素的高度个性化体验
  • 客户可以基于在所有触点中参与互动记录,获得积分奖励
  • 强化企业采用以客户为中心的运营方式

DXP 带给企业的商业价值:
  • 能够使用 DXP 中的最新技术和模块化组件来优化迭代业务模式
  • 平台组件为管理在线渠道提供了更高程度的独立性和更大的控制力。借助 DXP,企业可以轻松配置页面、管理活动并跟踪所有用户触点的指标
  • 在数据仪表板中提供所有活动和客户的 360 度视图。可以轻松捕获和汇总跨应用程序、设备和社交渠道的客户交互,这有助于更快、更有效地做出决策。客户数据的统一视图可以帮助预测未来需求并提供有效的建议
  • 提高客户忠诚度降低获客成本,在整个客户旅程和所有触点收集客户行为数据。这些洞察力用于提供个性化的内容和服务
  • 能够通过高效的自助服务、决策工具和相关信息来提升员工工作效率
  • 帮助员工、合作伙伴、销售、经销商和营销团队等各利益相关者与企业愿景保持一致,DXP 可实现企业和客户数据的统一视图,从而有助于做出明智的决策
  • 基于 DXP 的灵活平台可以快速适应不断变化的客户需求,这样的平台将能够快速响应不断变化的市场和业务动态
  • 通过分析实现端到端客户洞察,帮助企业进一步聚焦问题并提高转化率

DXP 带给企业的技术能力:
  • 帮助企业采用基于平台的方法来构建解决方案。它增强了解决方案的灵活性、可重用性和可扩展性
  • 数据驱动的决策依据和个性化能力
  • 更轻松高效的模块化服务、即插即用架构和可扩展架构集成
  • 更轻便的数字化转型方案和技术整合能力

*更多 DXP 的精彩内容,欢迎期待下期深度洞见文章。

参考来源:

1、IBM 商业价值研究院:“优化数字 体验平台能力

2、IBM 商业价值研究院:发挥平台威力,创造下一轮数字体验浪潮的五项行动

3、Gartner:Magic Quadrant for Digital Experience Platforms

4、Adobe:2022 数字趋势分析5、Infosys:DIGITAL EXPERIENCE PLATFORMS – AN OVERVIEW

本文由 @神策研究院 原创发布于人人都是产品经理,未经许可,禁止转载。

题图来自Unsplash,基于 CC0 协议。

路过

雷人

握手

鲜花

鸡蛋
发表评论

最新评论

引用 桃太朗钥 2022-5-24 21:23
文章写的不错!

查看全部评论(1)

联系我们 搜索

联系我们

对话产生契机,讨论收获惊喜, 只为成就无限创举

湖北省 武汉市
汉阳区龙阳大道龙阳大厦A座1419

欢迎来这里一起喝喝茶,
聊聊你的产品。

+86 139 9777 1122
(9:00AM-6:00PM)

代理合作请联系本号码
业务合作请点此处

洽谈合作
admin@vfuw.cn

共享万亿级市场
工作日24小时内回复

加入我们
jiangheng@vfuw.cn

我们欢迎每一个对设计怀
有疯狂激情的人。