
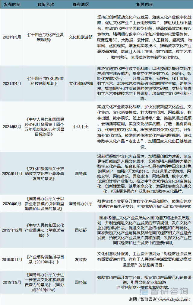
一、文创政策 文化创意产业是指依靠创意者的智慧、技能和天赋,对文化资源进行重塑与提升,并通过知识产权的开发和运用,生产出高附加值的产品以创造社会财富、促进经济发展、增加社会就业的产业。 相关文创政策概况

资料来源:智研咨询整理 二、文化及相关营业收入 文化创意产业是发达国家经济转型过程中的重要产物,凭借其利用文化创意提升产品附加值、拓宽产业价值链的特性,成为经济转型升级的重要动力和国家软实力竞争的重要手段。2021年中国规模以上文化及相关营业收入为119064亿元,同比增长20.9%。 2017-2021年中国规模以上文化及相关营业收入及增速

资料来源:国家统计局、智研咨询整理 其中2021年中国规模以上文化创意设计营业收入为19565亿元,规模以上文化创意设计营业占比16.4%。 2017-2021年中国规模以上文化创意设计营业收入及占比

资料来源:国家统计局、智研咨询整理 三、企业数量 当前,全球文化创意产业主要集中在以美国为核心的北美地区,以西欧国家为核心的欧洲地区和以中国、日本、韩国为核心的亚洲地区。2021年中国文创行业新增相关企业注册数量为11464家,同比增长56%。 2017-2021年中国文创行业新增相关企业注册量及增速

资料来源:公开资料整理 四、文创专利情况 由于文创产业特点突出,且规模增长速度高于国民经济整体增长速度,文化创意产业这一新兴产业越来越为我国所重视。与此同时,中华民族创造了五千年光辉灿烂的历史文化,积累了深厚的文化底蕴和丰富的文化资源,因此我国发展文化创意产业具有得天独厚的优势,资源优势转化为产业优势的潜力巨大。其中2021年中国文创专利申请数量为1243件,同比下降28.7%。 2017-2021年中国文创专利申请数量及增速

资料来源:智研咨询整理 其中2021年中国文创专利申请主要地区广东省1365件,占总申请量的19.54%;其次是福建省文创专利申请1284件,占总申请量的18.38%。 2021年中国文创专利申请主要地区占比

资料来源:智研咨询整理 五、文化创意行业主要企业 国内创意家居用品行业借欧美向发展中国家转移生产之际取得了迅速发展。近年,国内有关创意产业利好政策相继出台,中国已成为全球最大的创意家居用品生产国和出口国。包括公司在内的一批优秀企业通过学习、合作设计,具备了较强的自主设计和创新能力。这些优秀企业的经营模式逐渐从单纯的OEM转向ODM经营模式,产品附加值和盈利能力不断提高。 创意家居用品行业特征

资料来源:智研咨询整理 德艺文化创意集团股份有限公司凭借原创设计、可靠的产品质量、丰富的产品系列、良好的企业形象,为公司扩大营业规模、拓展业务领域、扩展产品系列提供了有力的保障。近年来,旗下品牌获得了权威部门颁发的众多奖项。2021年德艺文创-文创家居行业营业收入为806701211元,同比增长44%。 2018-2021年德艺文创-文创家居行业营业收入及增速

资料来源:公司年报、智研咨询整理 其中2021年德艺文创-创意装饰品营业收入为377416025.66元,同比增长57.4%;占营业收入比重的46.79%。 2018-2021年德艺文创-创意装饰品营业收入及占比

资料来源:公司年报、智研咨询整理 2021年德艺文化创意集团股份有限公司-创意装饰品营业成本为329285144.2元,同比增长65.6%;德艺文创毛利率为12.75%。 2018-2021年德艺文创-创意装饰品营业成本及毛利率

资料来源:公司年报、智研咨询整理 2021年德艺文创-文创家居行业产量6604.09万件,同比增长38.9%;文创家居行业销量为6576.21万件,同比增长39.9%。 2018-2021年德艺文创-文创家居行业产量、销售量及库存量

资料来源:公司年报、智研咨询整理 六、文化创意行业市场前景 文化创意产业是经济、文化、技术等相互融合的产物,具有高度的融合性、较强的渗透性和广泛的辐射力,不仅能带动关联产业、促进区域经济发展,还可以辐射到社会各个方面,提升人民群众的文化素质,因此发展文化创意产业对实现中华民族的伟大复兴具有重要的战略意义。党的十九大报告中已经明确指出“要坚定文化自信,推动社会主义文化繁荣兴盛”。 为此,国家推出了一系列的政策支持文化创意产业的长远发展。在产业转型升级、经济增速放缓、经济结构调整的大环境下,国家频繁出台支持文化产业和专业化设计服务细分行业发展的政策,以鼓励和促进文化产业与科技行业及上下游产业融合发展、为经济转型和社会发展注入文化活力。这些产业扶持政策,为发行人长期、稳定、健康发展创造了良好的政策环境。 文化创意行业市场前景

资料来源:智研咨询整理 |
最新评论
查看全部评论(2)