找回密码
 社区注册

快捷登录

QQ登录

只需一步,快速开始

快捷登录

QQ登录

只需一步,快速开始

B端即时物流销售赋能:任务系统的建设与思考
2022-6-16 19:28| 发布者: 魂与| 查看: 2147| 评论: 5
微富网 新闻资讯 查看内容
摘要 : 编辑导语:如今即时物流已经深入到我们的生活当中,为了实现销售过程与销售结果的可视化的管理需求,便需要通过任务系统来实现,具体要怎么做呢?一起来看一下吧。物流即时配送业务,是连接客户与骑士即时配送服务的 ...

编辑导语:如今即时物流已经深入到我们的生活当中,为了实现销售过程与销售结果的可视化的管理需求,便需要通过任务系统来实现,具体要怎么做呢?一起来看一下吧。

B端即时物流销售赋能:任务系统的建设与思考


物流即时配送业务,是连接客户与骑士即时配送服务的供需撮合。

一、业务场景


即时物流配送已经深入到我们日常生活中:
  • 我们在xx平台下单购买了一杯奶茶,商家接到订单后制作完成,骑手接到货品送到我们手中
  • 我们在xx超市买了几个鸡蛋,骑士帮我们把鸡蛋送到我们手中

在这当中,骑手的配送服务就是即时物流配送,通过上述业务场景,我们画出用户交易模型:

B端即时物流销售赋能:任务系统的建设与思考


对于即时物流平台而言,在上述的交易模型中,目标是撮合公司运力与商家订单,实现骑士运力与物流订单的平衡。

B端即时物流销售赋能:任务系统的建设与思考


然而每个即时物流平台的运力供给是有限的,根据愈军老师《产品方法轮》中的供需定律,为实现预期收入最大化这个目标,我们从以下三个角度入手:
  • 增加客户数量
  • 提升高质量客户占比
  • 提升运营人员服务效率,即“人效”


二、行动


基于公司业务用户分类,分析各用户目标与需求:

B端即时物流销售赋能:任务系统的建设与思考


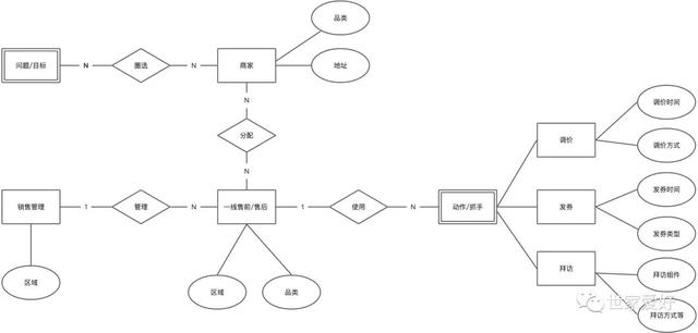
E-R图:

B端即时物流销售赋能:任务系统的建设与思考


结合销售的工作方式,同时实现销售过程与销售结果的可视化的管理需求,因此,通过任务系统来实现。

1. 任务系统方案


根据任务系统用户及使用场景,为实现任务系统的数据闭环,将其拆分为以下三个部分:

B端即时物流销售赋能:任务系统的建设与思考


任务主体主要包含三个部分:
  • 任务基本信息:主要是对任务的信息介绍,如:任务的名称、任务的执行期间、任务下发时间、任务说明等
  • 任务对象:任务的目标对象,如:商家、企业等
  • 任务跟进人:任务的执行人,如:一线商家拓展人员、商家运营等

1)任务下发

B端即时物流销售赋能:任务系统的建设与思考


由销售运营创建任务,设定任务基本信息、任务对象、任务跟进人,跟进人本次任务目标、完成本次任务的动作抓手。

关注点:
  • 任务对象分配任务跟进人:业务中可能按照商家品类、商家区域分发给对应的销售
  • 任务目标:针对商家的任务目标,一般是完成签约、增加充值、提升订单数量
  • 动作抓手:完成不同的目标,可提供的抓手也不一样,如:

B端即时物流销售赋能:任务系统的建设与思考


2)任务跟进

B端即时物流销售赋能:任务系统的建设与思考


任务下发完成后,在跟进期间的任务需要一线销售人员及时处理待办的任务。

一线销售人员的待办任务,其关心的几个要素展示:
  • 任务的时效性:可跟进的时间,如:周一到周日的时间范围要完成
  • 任务的目标:是为了完成签约,还是完成发单,或者是收集商户使用反馈等
  • 任务的对象:需要跟进的任务对象基本信息,商家名称、品类、地址(距离)、发单情况、完单情况、当前价格及其他要求等
  • 动作抓手:提供完成目标的动作抓手有哪些,如拜访需要收集的信息,可以对商家发券等

说明:
  • 针对一个商家可能存在多个问题或目标,所以存在一个商家在同期下发多个任务的场景。此时需要提供一线销售人员查看商家的视角来跟进任务,避免一个销售完成了该对象充值的任务,没有完成该对象其他的任务,导致销售再次联系该商家。

3)任务查

B端即时物流销售赋能:任务系统的建设与思考


在任务进行中或任务结束后,销售管理者可随时查看销售完成的过程与结果数据,并根据过程与结果数据进行后续任务策略调整。
  • 任务对象维度:关注任务对象的问题是否解决(结果数据),如何解决的(过程数据),那种解决的结果更好(动作抓手),没完成的原因是啥(拜访数据),没完成的任务对象催促完成或调整跟进人
  • 销售维度:关注这些销售的任务对象,有多少个任务对象,哪些完成了,哪些没完成,对比销售间的差距


2. 任务系统的整体结构


B端即时物流销售赋能:任务系统的建设与思考


1)通用能力建设

在上述内容的基础上,为将任务系统建设的更通用,支持各种业务场景;将任务系统按照下图进行抽象,形成中台化的组件能力。
  • 任务类型:不同的场景配置任务对象、下发前动作、分配规则、跟进人动作、目标组件。如:风险商户跟进任务、流失商户跟进任务、商机拓展任务等。

B端即时物流销售赋能:任务系统的建设与思考


2)扩展
  • 目标对象若是商家,可自建或接入商家画像系统,定时周期圈选目标商家,形成销售过程自动化的能力,能够实时发现新增的风险商户与流失商户,及时触达销售进行跟进该部分商家。
  • 目标对象若是骑士,接入骑士画像系统,通过实时发现问题骑士或目标骑士,并实时下发给骑士跟进人。
  • 任务系统可支持各种实体对象,对其进行业务触达,并实现过程与结果的可视化。如:发券、营销等业务。


三、后续思考扩展


本文由 @瑟福 原创发布于人人都是产品经理。未经许可,禁止转载。

题图来自Unsplash,基于CC0协议。

路过

雷人

握手

鲜花

鸡蛋
发表评论

最新评论

引用 小家碧王 2022-6-16 19:30
转发了
引用 独自的坚强茄 2022-6-16 19:29
转发了
引用 六合村的守望者 2022-6-16 19:29
B端即时物流销售赋能:任务系统的建设与思考
引用 福临问天 2022-6-16 19:28
B端即时物流销售赋能:任务系统的建设与思考
引用 小马奔腾2017 2022-6-16 19:28
B端即时物流销售赋能:任务系统的建设与思考

查看全部评论(5)

联系我们 搜索

联系我们

对话产生契机,讨论收获惊喜, 只为成就无限创举

湖北省 武汉市
汉阳区龙阳大道龙阳大厦A座1419

欢迎来这里一起喝喝茶,
聊聊你的产品。

+86 139 9777 1122
(9:00AM-6:00PM)

代理合作请联系本号码
业务合作请点此处

洽谈合作
admin@vfuw.cn

共享万亿级市场
工作日24小时内回复

加入我们
jiangheng@vfuw.cn

我们欢迎每一个对设计怀
有疯狂激情的人。