找回密码
 社区注册

快捷登录

QQ登录

只需一步,快速开始

快捷登录

QQ登录

只需一步,快速开始

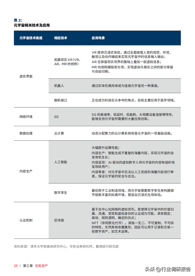
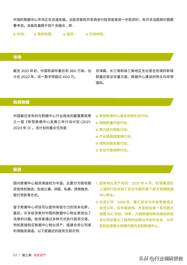
戴德梁行:中国地产市场深度报告(六大另类资产)
2022-11-18 12:05| 发布者: 张7866| 查看: 3290| 评论: 10
微富网 新闻资讯 查看内容
摘要 : 近日,戴德梁行正式发布年度中国新影响力研究报告《六大另类资产——中国地产市场新焦点》。中国另类资产的兴起受到多重因素的影响,主要因素包括:宏观经济趋势;不断变化的人口动态;技术;新的工作和生活方式;可持续 ...

近日,戴德梁行正式发布年度中国新影响力研究报告《六大另类资产——中国地产市场新焦点》。
中国另类资产的兴起受到多重因素的影响,主要因素包括:

  • 宏观经济趋势;
  • 不断变化的人口动态;
  • 技术;
  • 新的工作和生活方式;
  • 可持续性意识的提升,以及新冠肺炎疫情

报告很有深度,主要内容涉及生物科技商业地产、体验式零售、冷库、数据中心、长租公寓、酒店等,关注上述领域者值得深入研读!

【报告领取方式见文末】


戴德梁行:中国地产市场深度报告(六大另类资产)


戴德梁行:中国地产市场深度报告(六大另类资产)


戴德梁行:中国地产市场深度报告(六大另类资产)


戴德梁行:中国地产市场深度报告(六大另类资产)


戴德梁行:中国地产市场深度报告(六大另类资产)


戴德梁行:中国地产市场深度报告(六大另类资产)


戴德梁行:中国地产市场深度报告(六大另类资产)


戴德梁行:中国地产市场深度报告(六大另类资产)


戴德梁行:中国地产市场深度报告(六大另类资产)


戴德梁行:中国地产市场深度报告(六大另类资产)


戴德梁行:中国地产市场深度报告(六大另类资产)


戴德梁行:中国地产市场深度报告(六大另类资产)


戴德梁行:中国地产市场深度报告(六大另类资产)


戴德梁行:中国地产市场深度报告(六大另类资产)


戴德梁行:中国地产市场深度报告(六大另类资产)


戴德梁行:中国地产市场深度报告(六大另类资产)


戴德梁行:中国地产市场深度报告(六大另类资产)


戴德梁行:中国地产市场深度报告(六大另类资产)


戴德梁行:中国地产市场深度报告(六大另类资产)


戴德梁行:中国地产市场深度报告(六大另类资产)


戴德梁行:中国地产市场深度报告(六大另类资产)


戴德梁行:中国地产市场深度报告(六大另类资产)


戴德梁行:中国地产市场深度报告(六大另类资产)


戴德梁行:中国地产市场深度报告(六大另类资产)


戴德梁行:中国地产市场深度报告(六大另类资产)


戴德梁行:中国地产市场深度报告(六大另类资产)


戴德梁行:中国地产市场深度报告(六大另类资产)


戴德梁行:中国地产市场深度报告(六大另类资产)


戴德梁行:中国地产市场深度报告(六大另类资产)


戴德梁行:中国地产市场深度报告(六大另类资产)


戴德梁行:中国地产市场深度报告(六大另类资产)


戴德梁行:中国地产市场深度报告(六大另类资产)


戴德梁行:中国地产市场深度报告(六大另类资产)


戴德梁行:中国地产市场深度报告(六大另类资产)


戴德梁行:中国地产市场深度报告(六大另类资产)


戴德梁行:中国地产市场深度报告(六大另类资产)


戴德梁行:中国地产市场深度报告(六大另类资产)


戴德梁行:中国地产市场深度报告(六大另类资产)


戴德梁行:中国地产市场深度报告(六大另类资产)


戴德梁行:中国地产市场深度报告(六大另类资产)


戴德梁行:中国地产市场深度报告(六大另类资产)


戴德梁行:中国地产市场深度报告(六大另类资产)


戴德梁行:中国地产市场深度报告(六大另类资产)


戴德梁行:中国地产市场深度报告(六大另类资产)


戴德梁行:中国地产市场深度报告(六大另类资产)


戴德梁行:中国地产市场深度报告(六大另类资产)


戴德梁行:中国地产市场深度报告(六大另类资产)


戴德梁行:中国地产市场深度报告(六大另类资产)


戴德梁行:中国地产市场深度报告(六大另类资产)


戴德梁行:中国地产市场深度报告(六大另类资产)


戴德梁行:中国地产市场深度报告(六大另类资产)


戴德梁行:中国地产市场深度报告(六大另类资产)


戴德梁行:中国地产市场深度报告(六大另类资产)


戴德梁行:中国地产市场深度报告(六大另类资产)


戴德梁行:中国地产市场深度报告(六大另类资产)


戴德梁行:中国地产市场深度报告(六大另类资产)


戴德梁行:中国地产市场深度报告(六大另类资产)


戴德梁行:中国地产市场深度报告(六大另类资产)


戴德梁行:中国地产市场深度报告(六大另类资产)


戴德梁行:中国地产市场深度报告(六大另类资产)


戴德梁行:中国地产市场深度报告(六大另类资产)


戴德梁行:中国地产市场深度报告(六大另类资产)


戴德梁行:中国地产市场深度报告(六大另类资产)


戴德梁行:中国地产市场深度报告(六大另类资产)


戴德梁行:中国地产市场深度报告(六大另类资产)


戴德梁行:中国地产市场深度报告(六大另类资产)


戴德梁行:中国地产市场深度报告(六大另类资产)


戴德梁行:中国地产市场深度报告(六大另类资产)


戴德梁行:中国地产市场深度报告(六大另类资产)


戴德梁行:中国地产市场深度报告(六大另类资产)


戴德梁行:中国地产市场深度报告(六大另类资产)


戴德梁行:中国地产市场深度报告(六大另类资产)


戴德梁行:中国地产市场深度报告(六大另类资产)


戴德梁行:中国地产市场深度报告(六大另类资产)


戴德梁行:中国地产市场深度报告(六大另类资产)


戴德梁行:中国地产市场深度报告(六大另类资产)


戴德梁行:中国地产市场深度报告(六大另类资产)


戴德梁行:中国地产市场深度报告(六大另类资产)


戴德梁行:中国地产市场深度报告(六大另类资产)


戴德梁行:中国地产市场深度报告(六大另类资产)

完整版领取方式


该份报告共98页

如果您觉得这份资料对您有帮助

希望获取完整的电子版内容参考学习

您可以关注+评论+转发

然后私信我:报告


路过

雷人

握手

鲜花

鸡蛋
发表评论

最新评论

引用 nemuco 2022-11-18 12:11
转发了
引用 朕涉你无罪腿 2022-11-18 12:10
很全面,数据精准,学习了[祈祷]
引用 风尚圈 2022-11-18 12:10
挺好的资料
引用 壹拾零叁姓 2022-11-18 12:09
报告有广度和深度
引用 xumoon2017 2022-11-18 12:09
引用 位高权重 2022-11-18 12:08
很有深度,学习。
引用 卖炸药的小的l 2022-11-18 12:07
转发了
引用 不落星辰痘 2022-11-18 12:07
报告
引用 猪是着看倒筛 2022-11-18 12:06
深度好文,值得收藏
引用 123459708 2022-11-18 12:05
深度好文,值得分享

查看全部评论(10)

联系我们 搜索

联系我们

对话产生契机,讨论收获惊喜, 只为成就无限创举

湖北省 武汉市
汉阳区龙阳大道龙阳大厦A座1419

欢迎来这里一起喝喝茶,
聊聊你的产品。

+86 139 9777 1122
(9:00AM-6:00PM)

代理合作请联系本号码
业务合作请点此处

洽谈合作
admin@vfuw.cn

共享万亿级市场
工作日24小时内回复

加入我们
jiangheng@vfuw.cn

我们欢迎每一个对设计怀
有疯狂激情的人。