市场调研企业经营管理来说相当于军事指挥的情报,企业为了更好地开发市场,提高产品的销售决策质量、解决产品销售中的问题,同时也为了更好地满足消费者的需求,寻求市场与企业之间的“共谐”,其重要性不言而喻。不做系统客观的市场调研与预测,仅凭经验或不够完备的信息,就做出种种营销决策是非常危险的,也是十分落后的行为。
市场调查内容 1、市场背景,包括市场现有的规模,市场发展趋势,市场主要占有率,市场淡旺季及其他市场的关系等等。 2、竞争品牌,包括其生产规模、销售规模和市场占有率,产品规格组成及价格;品牌的知名度、推广和促销活动等。 3、消费者需求,通过对消费者的消费习惯、消费态度和产品使用习惯进行调查,分析其购买动机等。 4、销售渠道调查,各类品牌的铺货率,各渠道陈列方式、促销活动、销售网络以及实力等。 5、广告推广情况,品牌宣传渠道、宣传方式、宣传活动、市场反应等。 市场调查方式 市场调查方法分为定性调查和定量调查。定性调查是指所调查的资料通常无法量化,其主要通过一对一访谈,深入了解消费者购买动机和其内心的真实想法;定量调查则是通过问卷调查等方式大量收集消费者的态度和意见,从而形成可以量化的资料,进而得出有意义的量化结论。

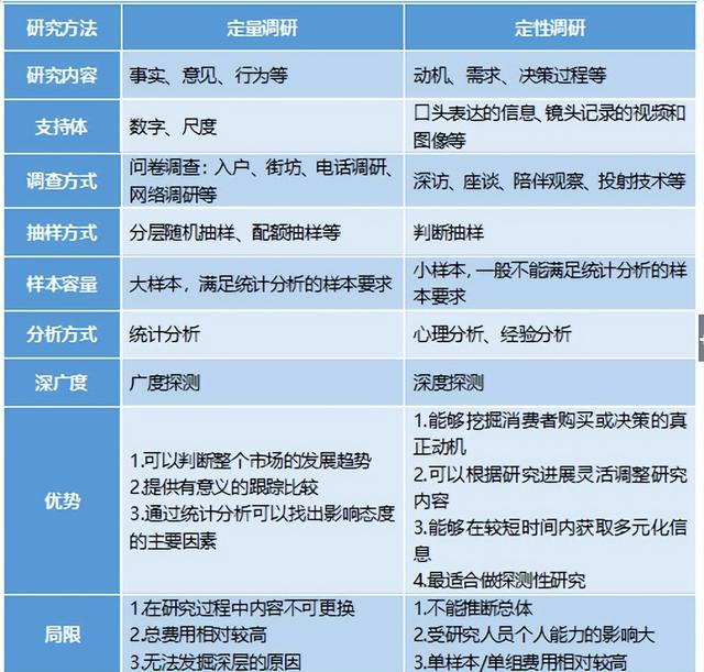
定性调查和定量调查两者对比中,定性调研主要用于测试理论和假说,而定量调研是通过数学和统计学的方法来分析市场现状,同时利用数字、图形和表格来表达观点,具体差异如下表所示。

以上介绍了定量调研研究方法与定性调研研究方法,但在实际市场调查过程中是多种调研方法研究方法相结合。 1、先定性,后定量 先通过定性调研形成认知,为定性调研的问卷梳理逻辑和补充选项,同时缩小市场调研的概念和范围,有利于提升调研效率和节约成本。 这种方法多见于对被调查人群有明确的认知但对所调研的内容了解较少的情况,例如企业新品的调研,其调研对象已经明确。 2、先定量,后定性 先通过了解市场现状,分析市场调研得出的数据,了解市场消费者的表层需求,然后通过定性调研挖掘原因,研究市场消费者需求的深层次原因。这种方法多见于对品牌或产品所面对的调研对象不太清晰的时候,例如某企业计划推出的新产品的应用范围很广,这种情况下,需要通过规模化定量研究,了解不同人群对该产品的兴趣、购买欲等。
从市场调研的重要性来看,主要体现在三个方面,首先是可以提供决策的信息,收集和陈述事实,同时及时获得市场信息的反馈;了解当前市场环境变化的原因等;根据对市场信息的分析,进而预测市场未来的发展趋势,为企业的市场营销活动提供基础。 市场调研可以帮助企业准确和及时地掌握市场信息,了解市场外部条件对企业的影响,避免企业决策失误。
本文由上书房信息咨询(中国独立第三方调研)和民安智库联合出品,欢迎转载,请注明出处。 上书房信息咨询为国内外企业提供行业研究咨询公司,由业界资深人士和学术界优秀师资创建,包括项目行业发展研究、项目可行性研究、项目第三方评估等,累计服务超过上千家企业,得到了客户的高度认可和支持。上书房信息咨询经过多年的发展,上书房信息咨询在深圳、广州、北京、长沙、重庆、成都、昆明、香港及海外新加坡设立有分支机构或办事处。 |
最新评论