1、市调概述
市场调查,又称市场调研,是市场营销、广告学和统计学中一项重要的科目,简称市调。市场调查,是针对周边的市场环境,进行信息收集、处理和分析,为市场预测和营销决策提供客观准确的资料。
市场调查的内容很多,包括:市场环境调查、市场需求调查、市场供给调查、市场营销因素调查、市场竞争情况调查,覆盖影响销售的所有关联因素。
市场调查在营销管理中的作用,主要表现在下面几点。 1. 可以沟通信息:了解消费者的需求以及产品的客观评价,帮助企业做出正确的产品定位决策。
2. 可以帮助企业认识和把握市场发展变化规律:市场变化具有许多客观的内在联系。
3. 可以帮助企业开拓市场、开发新产品:通过市场调查获取信息,可以为决策提供信息依据,从而使市场开拓、新产品的研发更具效率。
4. 可以帮助零售企业提高市场竞争力:通过市场调查可以对企业综合竞争力进行评估和研究,挖掘企业竞争优势和发展潜力。
2、商圈管理与顾客调查
何为商圈? 传统定义,指一个门店吸引顾客的地理区域,以其所在地点为中心,沿着一定的方向和距离扩展,吸引顾客的辐射范围。即店铺有效吸引顾客到店的地理区域。
概念化定义,指消费者认定的一个或若干个商场、超市、步行街、沿街商铺等聚集形成的零售圈子。 传统的商圈划分由核心商圈、次级商圈和边缘商圈组成,如下图所示。80%的来客源于核心商圈和次级商圈,提升来客数的重点是开发边缘商圈。各商圈的定义与特点如下。

(1)核心商圈。是离店最近、顾客密度最高的地方,约占总顾客量的55%~70%,辐射半径为0.5~1公里,主要是常住居民。 (2)次级商圈。是指位于核心商圈外围的商圈,辐射半径范围一般在1~2公里,次级商圈内15%~25%的消费将在本商业区内实现,即商业物业将能吸引次级商圈全部日常生活消费总量的15%~25%。本商圈内顾客较为分散,主要为常住人口和工作人口。 (3)边缘商圈,是指商圈最外围的商圈,辐射半径为2~3公里,有5%~10%的消费在本商圈内实现,商圈内拥有的顾客最少、分散,多表现为流动人口。边缘商圈是提升来客数的重点。
在这个基础之上,三种传统商圈可以重新分类为八种类型,如下图所示。 分别是市级商圈、区级商圈、商业区商圈、居民区商圈、旅游区商圈、封闭商圈、办公商圈和特殊商圈等。

3、商圈调查及评估
商圈调查非常重要,因为不同类型、不同层次的商圈,适合于不同的业态和不同的经营方式。商圈市场调查的意义如下图。

1. 了解顾客:了解商圈范围内的人口数量、产业支持、职业、作息、购买力等,并通过消费水准预估营业额等消费资料。
2. 开发新门店:通过调查商圈内同品牌数量是否饱和、是否有市场和发展空间、能否盈利,调查商圈内消费分布状况及市场、非市场因素。基于商圈调查,进行经营效益的评估,衡量店址的使用价值,从而开发新的门店。
3. 了解竞争对手:商圈中,竞争品牌的商品种类、营业额、经营方式、薪资结构,为新店的入驻提供参考依据。
4. 制定竞争策略:在商圈范围内,通过调查识别企业的竞争者。通过调查竞争者的商品经营策略、促销活动等,来判断竞争者的战略。然后,对比竞争者与本企业,进行优势和劣势分析。最后,预估竞争者的反应模式,制定竞争策略,包括:商品组合、价格策略、促销调整等。
商圈评估对门店拓展的成败关系很大。一般来说,商圈评估是开店前必要的工作,但是商圈评估并没有固定的模式,一般要依靠经验丰富的专业人士来判断,判断的结果也会不尽相同。 一般的商圈评估由八项指标构成,包括:居民户数、年龄层次、交通情况、人口密度、竞争品牌及相关品牌数量、影响客流聚集的主要商业机构、地理地貌、收入水平与产业支持等。
4、门店拓展市场调查
新店的市场拓展,是在圈定的商圈范围内,根据品牌的要求,对商圈进行 (1)经营特征;(2)经营规模;(3)商品经营种类;(4)行业业态分布;(5)顾客的流动性;(6)交通地理状况的调查。

市场拓展的流程是:(1)区域市场调查;(2)市场可行性分析;(3)区域市场规划;(4)终端零售网络的拓展和建设。
我们以ABC男装进入深圳市的市场拓展为例。 第一步,区域市场调查。调查深圳市的地域情况、人口分布、经济产业、经济水平、收入水平、消费水平、消费特性、行业业态、核心商圈、竞品动态、潜在经销商信息。
第二步,市场可行性分析。分析进入深圳的必要性、可进入性和可发展性,以及进入时间等。如先进入哪一个区域,深圳有十个区,又有N多的市级商圈,如何确保切入的时间合适,这是可行性的分析。
第三步,区域市场规划。以实现市场有效覆盖为目标,根据当地市场实际情况对终端分布、终端位置、终端形式(形象店、专卖店、专柜)进行整体规划。
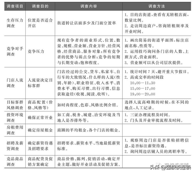
第四步,终端网点建设。在最后一步终端网点的建设中,还需要做如下表的项目调查,才能决定是否在这个商圈内开店。

5、经营市场调查
经过了大量的市场调查与可行性分析后,新店开业了,那么是不是门店一定成功呢?答案是否定的。正如俗话所说“开不开店看老板,挣不挣钱看店长。”
我们思考一下经常出现的场景:在一条街上,你的店跟竞争对手的店相隔只有100米,你们门店面积差不多,开店年限也差不多,可是竞争对手每天看起来人流如织,而你家的店却门可罗雀。为什么?
门店与门店之间的竞争一直存在两个层面的较量。一个层面是表象性的,诸如终端位置、门店大小、门店的商品组合及促销、服务等,如下图所示。可见的东西都是属于表象性的竞争;另一个深层面的、看不见的,是能力态度等因素的竞争,包括店长、导购等人员的素质等。

前者属于被动性的因素,后者属于主动性的因素,前者看起来貌似强大,但若其深层的主动性因素并不强的话,那么其表象性的优势一是难以真正体现出来,二是很难持久。
所以,要想打造自己门店的持久的竞争力,就必须从内在的、外在的两个方面同时入手,彼此相互呼应,才能真正打造一家战斗力非常强大的门店。
附:市场调查表单
商圈及竞争品牌调查表 下图表主要是针对意向商圈做的基本情况调查,如人口、人流、消费能力、经济支撑、竞争品牌情况等,目的是公司是否在此商圈内开店。


选址规范调查表 下图表用于已经在指定商圈选定意向门店地址后的调查,主要是针对意向门店的基本情况进行摸底,以及房东的意向,用于公司决定是否确定本门店。

房屋现场情况调查表 和上表并用,另一个目的是作为空间设计部的设计参考。

综合评估表 拓展人员对本地商圈、意向门店做完市场调查后,对整体进行评估,如下表所示。包含了商圈形态、消费目标群体、经济能力、竞争情况、用工、成本等,是确定意向门店是否适合开店的标准。

门店竞品市场调查表 下图表主要是门店在经营过程中,门店对竞争品牌进行调查,内容包含品牌的商品齐全度、质量与价格、上新频率、促销活动等,目的是为公司的经营决策做参考,本调查为一月一次。

连锁问题,强叔解决 微信公众号:强叔谈连锁 |
最新评论