找回密码
 社区注册

快捷登录

QQ登录

只需一步,快速开始

快捷登录

QQ登录

只需一步,快速开始

电商平台营销活动设计——秒杀活动设计
2022-11-28 17:05| 发布者: 岳4029| 查看: 2277| 评论: 10
微富网 新闻资讯 查看内容
摘要 : 秒杀是非常常见的抢购类活动,像是电商活动、店铺活动等等都经常会看到一元秒杀、限时秒杀之类的营销活动。本文作者对秒杀活动的设计进行了拆解分析,一起来看一下吧。一、简介秒杀是非常常见的抢购类活动,像是电商 ...

秒杀是非常常见的抢购类活动,像是电商活动、店铺活动等等都经常会看到一元秒杀、限时秒杀之类的营销活动。本文作者对秒杀活动的设计进行了拆解分析,一起来看一下吧。

电商平台营销活动设计——秒杀活动设计


一、简介


秒杀是非常常见的抢购类活动,像是电商活动、店铺活动等等都经常会看到一元秒杀、限时秒杀之类的营销活动。秒杀活动很明显就是为了拉动销售量,或者是为了做一波活动提高知名度,亦或是为了增加些粉丝用户之类的。

1. 目的


软件需求是软件开发的依据,也是软件工程各项活动的基础。编写本PRD的目的就是将秒杀活动的需求清晰准确地描述清楚,为制定项目开发计划和后期的概要设计、原型设计、测试等阶段的工作提供可靠的依据。

1. 范围


本文档阅读对象为产品经理、项目经理、UI设计师、开发工程师、测试工程师。

二、客户端角色描述


电商平台营销活动设计——秒杀活动设计


三、产品概述


秒杀活动是电商平台常见的营销活动之一,秒杀活动可以在极短的时间带来商品销量的提升以及平台的活跃度,秒杀活动的运营也是电商平台运营中重要的组成部分。

1. 总体功能架构图


电商平台营销活动设计——秒杀活动设计


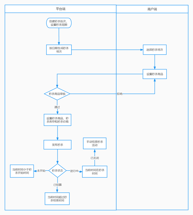
2. 系统流程图


电商平台营销活动设计——秒杀活动设计


四、 功能需求说明

1. 管理后台


1)秒杀设置

页面设计:

电商平台营销活动设计——秒杀活动设计


秒杀配置

电商平台营销活动设计——秒杀活动设计


编辑秒杀

需求说明:

新增秒杀管理菜单,用于秒杀活动管理;秒杀管理页面包含:秒杀设置、秒杀商品和秒杀订单管理;

秒杀设置页面,用于维护秒杀活动信息;

支持秒杀活动名称、秒杀类型和秒杀时间查询;秒杀活动名称支持模糊查询;秒杀类型包含:日、周、月和其他四种类型;秒杀时间精确到秒,查询范围开始时间不大于秒杀开始时间,结束时间不小于秒杀结束时间;

点击添加秒杀,跳转到添加秒杀页面;

秒杀活动信息包含:秒杀活动名称、秒杀类型、秒杀开始时间、秒杀结束时间和秒杀状态;

秒杀操作说明:
  • 秒杀添加完成,秒杀状态未发布,可发布、编辑和删除操作;点击发布按钮,弹窗显示发布确认页面;发布完成,根据当前时间和秒杀时间的关系显示为未开始/进行中/已结束;
  • 秒杀发布完成,当前时间 < 秒杀开始时间,秒杀状态:未开始,可编辑和删除操作;
  • 秒杀发布完成,秒杀开始时间 <= 当前时间 <= 秒杀结束时间,秒杀状态:进行中,可关闭操作;
  • 秒杀发布完成,当前时间 > 秒杀结束时间,秒杀状态:已结束;
  • 秒杀状态:进行中,点击关闭按钮,弹窗显示关闭确认页面,确认完成,秒杀状态:已关闭;

点击发布按钮,当前批次关联的审核通过的商品大于0才能发布成功;

秒杀活动编辑时,编辑后的秒杀活动时间不得与已存在的秒杀活动重复(已关闭的秒杀活动除外)。

①添加秒杀

页面设计:

电商平台营销活动设计——秒杀活动设计


添加秒杀

需求说明:

添加秒杀页面,用于添加秒杀活动信息;秒杀活动名称、秒杀类型、秒杀批次开始时间、秒杀批次结束时间、秒杀活动开始时间、秒杀活动结束时间必填;

字段说明:
  • 秒杀活动名称,最大长度40个字符;
  • 秒杀类型包含:日、周、月和其他四种类型;秒杀类型为日,秒杀开始时间和秒杀结束时间为同一天;秒杀类型为周,秒杀开始时间和秒杀结束时间为同一周;秒杀类型为月,秒杀开始时间和秒杀结束时间为同一月;秒杀类型为其他,秒杀开始时间小于秒杀结束时间;
  • 秒杀批次开始时间 < 秒杀活动开始时间 < 秒杀批次结束时间;秒杀批次结束时间 > 秒杀活动结束时间 > 秒杀批次开始时间;秒杀活动开始时间 < 秒杀活动结束时间;
  • 秒杀类型为天,根据秒杀活动的开始时间和结束时间,在秒杀批次时间范围内,批量生成秒杀活动时间信息;例如秒杀批次开始时间:2022年11月1日 0点0分0秒,秒杀开始时间为9:00,秒杀结束时间为10:00,秒杀类型为日,秒杀批次结束时间为2022年11月3日0点0分0秒,点击保存按钮,会生成2022/11/1 9:00:00 – 2022/11/1 10:00:00和2022/11/2 9:00:00 – 2022/11/2 10:00:00,两个秒杀活动信息;

点击保存按钮,根据添加秒杀信息批量生成秒杀活动信息,秒杀活动时间有重复,则提示“当前秒杀活动已存在,无法添加”;已关闭状态的秒杀活动可重复添加。

2)秒杀商品

页面设计:

电商平台营销活动设计——秒杀活动设计


秒杀商品

需求说明:

秒杀商品页面,用于根据秒杀活动维护秒杀商品信息;

支持秒杀商品名称、店铺名称和秒杀活动时间查询;秒杀商品名称和店铺名称支持模糊查询;秒杀活动时间为下拉菜单,下拉菜单内容为秒杀设置页面未开始的秒杀活动时间(秒杀活动开始时间和秒杀活动结束时间拼接);

点击添加秒杀,跳转到添加秒杀商品页面;

秒杀商品信息包含:秒杀商品名称、店铺名称、商品价格、库存、限购(0为不限购)、秒杀活动、秒杀价格、秒杀库存和商品状态;

商品操作说明:
  • 商户添加秒杀商品完成,秒杀状态待审核,可审核操作;
  • 秒杀状态待审核,可审核操作,点击审核按钮,跳转到审核页面,审核通过,商品状态:审核通过,可正常展示;根据商户联系方式发送短信通知,通知内容 “XX商品的秒杀审核已通过”
  • 秒杀状态待审核,可审核操作,点击审核按钮,跳转到审核页面,审核失败,商品状态:审核失败;根据商户联系方式发送短信通知,通知内容 “XX商品的秒杀审核失败,请及时修改”
  • 秒杀状态:审核通过,可违规下架操作;点击违规下架按钮,弹窗显示违规下架确认页面;违规下架确认完成,商品状态:违规下架;根据商户联系方式发送短信通知,通知内容 “XX商品的秒杀违规下架,请及时修改”

秒杀商品状态:审核通过,秒杀活动页面可正常显示购买;

①添加秒杀商品

页面设计:

电商平台营销活动设计——秒杀活动设计


添加秒杀商品

电商平台营销活动设计——秒杀活动设计


商品选择

需求说明:

添加秒杀商品页面,用于添加平台的商品到秒杀活动;

添加商品页面,商品名称、限购(0为不限购)、秒杀场次、秒杀价格和秒杀库存必填;
  • 点击商品名称弹窗显示选择商品页面,可根据商品分类或者商品名称查询商品信息;根据商品名称显示商品分类、商品价格、商品库存、商品图片和商品详情;
  • 限购(0为不限购)为整数,现在同一秒杀活动,同一商品的购买数量;
  • 秒杀场次为下拉菜单,下拉菜单内容为未开始的秒杀活动时间(秒杀活动开始时间和秒杀活动结束时间拼接);
  • 秒杀价格不大于商品价格,精确到0.01;
  • 秒杀库存为正整数,小于商品库存,设置完成,商品库存减少,秒杀结束或者已关闭,释放剩余的商品库存;

秒杀商品不能重复添加,添加完成,秒杀商品状态:审核通过;

②更改秒杀库存

页面设计:

电商平台营销活动设计——秒杀活动设计


需求说明:
  • 商品状态:审核通过,可更改秒杀库存操作,点击弹窗显示更改秒杀库存页面,可修改秒杀库存信息;
  • 更改秒杀库存页面,变更库存大于0,减少商品库存;更改秒杀库存页面,变更库存小于0,增加商品库存;

③审核

页面设计:

电商平台营销活动设计——秒杀活动设计


需求说明:

根据商户填写的秒杀商品信息显示,商户添加秒杀商品成功,秒杀商品状态:待审核;

待审核的秒杀商品信息无法编辑;

点击同意申请按钮,弹窗显示同意申请页面,同意申请完成,秒杀商品状态:审核通过;

点击拒绝申请按钮,弹窗显示拒绝申请页面,拒绝申请页面需填写拒绝申请原因,拒绝申请完成,秒杀商品状态:审核失败;

④违规下架

页面设计:

电商平台营销活动设计——秒杀活动设计


需求说明:

根据商户填写的秒杀商品信息显示;

审核通过的秒杀商品信息无法编辑;

点击返回按钮,跳转到秒杀商品页面;

点击违规下架按钮,弹窗显示违规下架页面,违规下架页面需填写违规下架原因,操作完成,秒杀商品状态:违规下架;

2. 秒杀商品订单


页面设计:

电商平台营销活动设计——秒杀活动设计


秒杀商品订单

电商平台营销活动设计——秒杀活动设计


实物商品订单详情

电商平台营销活动设计——秒杀活动设计


虚拟商品订单详情

需求说明:

订单管理页面,用于查看店铺的秒杀商品订单信息;

支持订单编号、订单状态、结算状态和创建时间查询;

订单编号支持精确查询;订单状态包含:待支付、待发货、待收货、已收货、已完成和已关闭;

订单列表信息包含:商品、单价/数量、实付金额、收货人、交易状态、店铺名称;

点击查看详情按钮,跳转到查看详情页面,用于展示店铺订单详情信息;

秒杀商品来源为平台商品,订单状态:待发货,可发货操作,并设置卖家备注信息;
  1. 秒杀商品来源为平台商品,订单状态:待发货,可修改地址操作,并设置卖家备注信息;


2. 商户后台


1)秒杀商品

页面设计:

电商平台营销活动设计——秒杀活动设计


秒杀商品

电商平台营销活动设计——秒杀活动设计


更改秒杀库存

需求说明:

新增限时秒杀菜单,包含:秒杀商品和秒杀订单列表功能;秒杀商品页面,用于根据秒杀活动维护秒杀商品信息;

支持秒杀商品名称、商品分类和秒杀活动时间查询;秒杀商品名称支持模糊查询;商品分类为下拉菜单,下拉菜单内容为商品一级分类;秒杀活动时间为下拉菜单,下拉菜单内容为秒杀设置页面未开始的秒杀活动时间(秒杀活动开始时间和秒杀活动结束时间拼接);

点击添加按钮,跳转到添加秒杀商品页面;

秒杀商品信息包含:秒杀商品名称、商品分类、商品价格、库存、限购(0为不限购)、秒杀活动、秒杀价格、秒杀库存和商品状态;

商品操作说明:
  • 商户添加秒杀商品完成,秒杀状态待审核,可查看操作;
  • 商品状态:审核通过,可更改秒杀库存操作,点击弹窗显示更改秒杀库存页面,可修改秒杀库存信息;
  • 商品状态:审核失败/违规下架,可编辑操作,点击跳转到编辑页面;

更改秒杀库存页面,变更库存大于0,减少商品库存;更改秒杀库存页面,变更库存小于0,增加商品库存;

电商平台营销活动设计——秒杀活动设计


添加秒杀商品

电商平台营销活动设计——秒杀活动设计


②编辑秒杀商品

页面设计:

电商平台营销活动设计——秒杀活动设计


需求说明:

秒杀商品状态:审核失败/拒绝申请,商户可重新编辑秒杀商品信息;

商品名称、限购(0为不限购)、秒杀场次、秒杀价格和秒杀库存必填;
  • 限购(0为不限购)为整数,现在同一秒杀活动,同一商品的购买数量;
  • 秒杀场次为下拉菜单,下拉菜单内容为未开始的秒杀活动时间(秒杀活动开始时间和秒杀活动结束时间拼接);
  • 秒杀价格不大于商品价格,精确到0.01;
  • 秒杀库存为正整数,小于商品库存,设置完成,商品库存减少,秒杀结束或者已关闭,释放剩余的商品库存;

秒杀商品不能重复添加,重新提交完成,秒杀商品状态:待审核;

2)秒杀订单列表

页面设计:

电商平台营销活动设计——秒杀活动设计


秒杀订单管理

电商平台营销活动设计——秒杀活动设计


发货

电商平台营销活动设计——秒杀活动设计


修改地址

需求说明:

订单管理页面用于维护店铺秒杀订单信息;

支持订单编号、订单状态、结算状态和创建时间查询;
  • 订单编号支持精准查询,订单状态包含:待支付、待发货、待收货、已收货、已完成、已关闭;结算状态包含:未结算、结算中和已结算;创建时间精确到秒;
  • 订单状态说明:发货完成,15天自动收货;收待支付订单超过2小时未支付,订单状态改为已关闭;
  • 结算状态说明:已支付订单为生成结算流水,结算状态:未结算;已生成结算流水,结算未完成,结算状态:结算中;已生成结算流水,结算完成,结算状态:已结算;

点击备注按钮,弹窗显示备注设置页面,可设置卖家备注信息;

店铺结算金额 = 商品售价 * 商家折扣;

订单状态:待发货,可发货或者修改发货地址;点击发货按钮,弹出发货页面,可选择物流公司,填写物流单号;点击修改地址按钮,弹窗显示修改地址页面,可修改收货人、收货人联系电话和收货地址信息;

3. 用户端


1)进行中

页面设计:

电商平台营销活动设计——秒杀活动设计


需求说明:

当前时间大于秒杀活动开始时间,小于秒杀活动的结束时间,显示符合条件的秒杀商品信息;

秒杀活动页面包含:秒杀活动轮播图、活动规则、秒杀订单、最近秒杀订单信息、距离结束时间倒计时、秒杀商品信息;

根据秒杀商品的创建时间倒序显示秒杀商品信息;

秒杀商品信息包含:商品图片、商品名称、秒杀价格、原价、秒杀进度和立即秒杀按钮;

秒杀商品的库存为0,立即秒杀按钮置灰,无法点击;

当前时间无进行中的秒杀商品,默认显示预热中的秒杀活动信息;

①秒杀商品详情

页面设计:

电商平台营销活动设计——秒杀活动设计


需求说明:

秒杀商品详情页面包含:商品图片、商品名称、秒杀结束倒计时、秒杀价格、秒杀库存、秒杀商品销量、商户基本信息、商品详情;

秒杀库存大于0,可点击立即秒杀按钮,使用支付宝支付;

秒杀库存等于0,立即秒杀按钮置灰,无法点击;

②订单管理

页面设计:

电商平台营销活动设计——秒杀活动设计


需求说明:

秒杀订单页面根据秒杀订单创建时间倒序展示秒杀订单信息;

秒杀订单信息包含:店铺名称(平台商品不显示)、订单号、订单时间、商品图片、商品名称、商品规格、商品价格等信息;

2)预热中

页面设计:

电商平台营销活动设计——秒杀活动设计


需求说明:

当前时间小于秒杀活动的开始时间,显示符合条件的秒杀商品信息;根据秒杀开始时间,显示最近开始的秒杀活动商品信息;

秒杀活动页面包含:秒杀活动轮播图、活动规则、秒杀订单、距离开始时间倒计时、秒杀商品信息;

本文由 @小胖纸 原创发布于人人都是产品经理。未经许可,禁止转载

题图来自Unsplash,基于 CC0 协议

该文观点仅代表作者本人,人人都是产品经理平台仅提供信息存储空间服务。

路过

雷人

握手

鲜花

鸡蛋
发表评论

最新评论

引用 我爱比特犬疚 2022-11-28 17:11
不错
引用 123462532 2022-11-28 17:10
转发了
引用 肠豆 2022-11-28 17:10
红旗H5,当我们不辞万水千山去寻觅,却总与风景擦肩。在许多个无意的时候,又会偶遇一些巧合。
引用 录岂非以仿 2022-11-28 17:09
点击添加按钮,跳转到添加秒杀商品页面
引用 沧源糠 2022-11-28 17:08
懂车帝微蓝6,表面都是心连心,实际都在玩脑筋。
引用 CXY鑫悦 2022-11-28 17:07
转发了。
引用 汪跃源 2022-11-28 17:07
转发了
引用 大卫理 2022-11-28 17:06
转发了
引用 123462973 2022-11-28 17:06
转发了
引用 破北风兑 2022-11-28 17:05
真棒谢谢你的视频的好给力。

查看全部评论(10)

联系我们 搜索

联系我们

对话产生契机,讨论收获惊喜, 只为成就无限创举

湖北省 武汉市
汉阳区龙阳大道龙阳大厦A座1419

欢迎来这里一起喝喝茶,
聊聊你的产品。

+86 139 9777 1122
(9:00AM-6:00PM)

代理合作请联系本号码
业务合作请点此处

洽谈合作
admin@vfuw.cn

共享万亿级市场
工作日24小时内回复

加入我们
jiangheng@vfuw.cn

我们欢迎每一个对设计怀
有疯狂激情的人。