找回密码
 社区注册

快捷登录

QQ登录

只需一步,快速开始

快捷登录

QQ登录

只需一步,快速开始

一文深度分析液化天然气行业现状与未来前景趋势——智研咨询发布
2022-11-29 13:27| 发布者: 堇荼如饴L_L| 查看: 4682| 评论: 0
微富网 新闻资讯 查看内容
摘要 : 一、液化天然气作为低碳、清洁的化石能源,是政策重点支持领域液化天然气简称 LNG,是一种清洁、优质的燃料,是将天然气经净化处理(脱出二氧化碳、硫化物、水、氮气、重烃等杂质)后,在常压状态下深冷至 -162℃, ...

一文深度分析液化天然气行业现状与未来前景趋势——智研咨询发布


一、液化天然气作为低碳、清洁的化石能源,是政策重点支持领域

液化天然气简称 LNG,是一种清洁、优质的燃料,是将天然气经净化处理(脱出二氧化碳、硫化物、水、氮气、重烃等杂质)后,在常压状态下深冷至 -162℃,由气态冷凝变为液态。液化天然气主要用于轮船、汽车清洁燃料,工业燃料以及城市燃料的供应和调峰。

液化天然气主要应用领域


一文深度分析液化天然气行业现状与未来前景趋势——智研咨询发布

资料来源:智研咨询整理


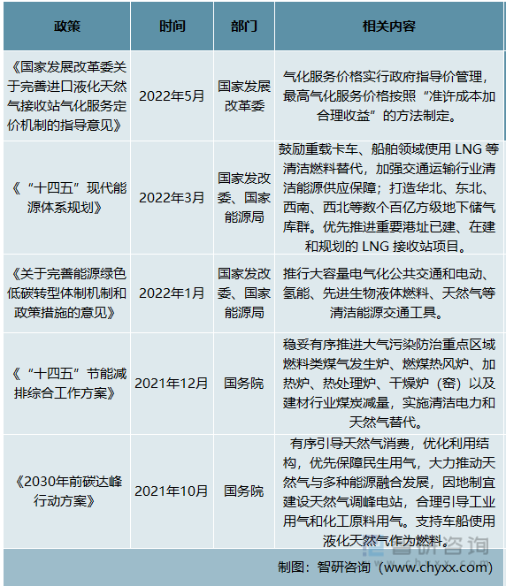
作为低碳、清洁的化石能源,天然气将在能源转型中发挥关键作用。我国碳达峰、节能减排、能源转型等政策中均能看见引导天然气消费的导向,优先保障民生用气、合理引导工业用气和化工原料用气、支持车船使用液化天然气作为燃料、实施清洁电力和天然气替代等是天然气重点支持方向。

液化天然气相关重点政策一览


一文深度分析液化天然气行业现状与未来前景趋势——智研咨询发布

资料来源:智研咨询整理


二、液化天然气对外依存度较高,下游需求集中在工业领域

1、液化天然气长期供不应求,对外依存度较高

我国LNG行业开始于上世纪九十年代,1996年,隶属于上海燃气(申能集团)的上海五号沟LNG站始建,是国内第一座天然气液化工厂,服务于上海天然气供应的应急和调峰,同时兼顾上海周边地区的燃气保供任务。2006年,广东大鹏LNG接收站正式投产运作,拉开了中国进口LNG的序幕。相对于其它能源,LNG具有清洁节能等诸多优势,近年来在政策支持下,广东、福建、上海、江苏等地纷纷投资兴建LNG项目,但我国天然气资源相对匮乏,在天然气需求保持高速增长的背景下,进口LNG仍是供应增量的重要组成部分。液化天然气进口量保持高速增长态势,2015-2021年国内液化天然气进口量年复合增速达26.08%,澳大利亚、卡达尔与美国是我国液化天然气三大主要进口国。

2021年我国LNG产量为1545.1万吨,需求量为9421.4万吨,存在7876.3万吨的供求缺口,对外依存度高达80%以上。

2015-2021年中国液化天然气供需情况


一文深度分析液化天然气行业现状与未来前景趋势——智研咨询发布

资料来源:国家统计局、智研咨询整理


从生产端来看,我国液化天然气生产主要集中在以内蒙古为代表的华北地区,以陕西、宁夏、四川、新疆为代表的西部地区。2021年华北地区占我国液化天然气总产量的40.02%;西北地区产量占比为38.73%;西南地区占比为14.15%。

2021年中国液化天然气区域格局


一文深度分析液化天然气行业现状与未来前景趋势——智研咨询发布

资料来源:国家统计局、智研咨询整理


2、液化天然气下游需求集中在工业领域

从需求端来看,低碳经济的不断发展驱动LNG需求不断增长,尤其是2017 年推行“煤改气”政策,以代替高污染的煤炭,让数百万计的家庭及许多工业设施从原先的使用煤炭改用天然气,2017年、2018年我国工业用LNG需求量同比增幅超过40%,工业用LNG需求量占比自2015年的81%增长至2021年的88.14%,工业领域已经成为驱动液化天然气需求增长的主要动力。

在汽车燃料方面,LNG与传统燃料汽油、柴油相比,可以充分燃烧产生二氧化碳和水更加清洁环保,且抗爆性能较好便于运输。对于大型卡车和长途公共汽车,可以节省部分燃料费,同时环保要求推进LNG重卡对柴油车的替代,也拉动了交通领域LNG需求增长。2015-2021年国内交通运输领域LNG需求量年复合增速达16.72%。

2015-2021年中国液化天然气需求结构


一文深度分析液化天然气行业现状与未来前景趋势——智研咨询发布

资料来源:智研咨询整理


三、国内LNG接收站项目建设加快,LNG接收能力不断强化

LNG接收站对天然气供应安全、保供调峰以及能源低碳转型具有重要作用,截至2021年底,中国投产运行的LNG接收站为22座,难以满足LNG进口的旺盛需求,近两年液化天然气接收站在建/拟建项目建设有加快的态势,投资主体主要为国企,分布区域集中在华东地区。LNG接收站项目投资金额在50-200亿元左右,项目周期长,项目投资启动到投入使用一般需要 3-5 年的时间,从近两年在建/拟建项目来看,接收站设计能力多在500万吨/年以上,预计2025年国内液化天然气接收站的接收能力将大幅提升,储罐及配套设施将进一步完善。

近两年液化天然气接收站在建/拟建项目一览


一文深度分析液化天然气行业现状与未来前景趋势——智研咨询发布

资料来源:智研咨询整理


四、需求前景广阔,进口LNG仍将是国内消费主要来源

液化天然气是清洁能源供应体系的重要组成部分,在“双碳”目标实现过程中,液化天然气在能源转型领域将发挥更重要的作用。在工业用气、城市燃气及车船清洁燃料的驱动下,LNG需求前景广阔,进口LNG仍将是国内消费主要来源,中石化、中海油等均在积极推进液化天然气接收站项目建设,随着国内LNG接收能力不断强化,液化天然气接收站将更好的发挥在天然气战略储备、调峰保供方面快速响应的优势。

以上数据及信息可参考智研咨询发布的智研咨询发布的《2023-2029年中国LNG产业全景分析及投资战略咨询报告》。智研咨询是中国产业咨询领域的信息与情报综合提供商。公司以“用信息驱动产业发展,为企业投资决策赋能”为品牌理念。为企业提供专业的产业咨询服务,主要服务包含精品行研报告、专项定制、月度专题、可研报告、商业计划书、产业规划等。提供周报/月报/季报/年报等定期报告和定制数据,内容涵盖政策监测、企业动态、行业数据、产品价格变化、投融资概览、市场机遇及风险分析等。

路过

雷人

握手

鲜花

鸡蛋

最新评论

联系我们 搜索

联系我们

对话产生契机,讨论收获惊喜, 只为成就无限创举

湖北省 武汉市
汉阳区龙阳大道龙阳大厦A座1419

欢迎来这里一起喝喝茶,
聊聊你的产品。

+86 139 9777 1122
(9:00AM-6:00PM)

代理合作请联系本号码
业务合作请点此处

洽谈合作
admin@vfuw.cn

共享万亿级市场
工作日24小时内回复

加入我们
jiangheng@vfuw.cn

我们欢迎每一个对设计怀
有疯狂激情的人。