找回密码
 社区注册

快捷登录

QQ登录

只需一步,快速开始

快捷登录

QQ登录

只需一步,快速开始

如何写出一份优秀的活动策划方案?(完结)
2022-12-3 13:39| 发布者: 赵娜&恒信天下| 查看: 1446| 评论: 1
微富网 新闻资讯 查看内容
摘要 : 承接《如何写出一份优秀的活动策划方案?(1)》的内容,一个活动项目策划和和项目执行是包括五个阶段的:第一阶段:这个阶段,起始于活动策划(方案拟定、活动流程、日程安排、人员安排、风险评估),具体事项如下 ...

承接《如何写出一份优秀的活动策划方案?(1)》的内容,一个活动项目策划和和项目执行是包括五个阶段的:

第一阶段:这个阶段,起始于活动策划(方案拟定、活动流程、日程安排、人员安排、风险评估),具体事项如下:


如何写出一份优秀的活动策划方案?(完结)

如何写出一份优秀的活动策划方案?

第二阶段:在活动确定举办之后到正式举办之前的筹备期,把所有需要顾及的细节安排好。


如何写出一份优秀的活动策划方案?(完结)

如何写出一份优秀的活动策划方案?

第三阶段:活动正式举办的前几日,布置现场,物料、人员到位。


如何写出一份优秀的活动策划方案?(完结)

如何写出一份优秀的活动策划方案?

第四阶段:活动正式举办期,细节多,要注意的也就更多。


如何写出一份优秀的活动策划方案?(完结)

如何写出一份优秀的活动策划方案?

第五阶段:活动的后续整理阶段。


如何写出一份优秀的活动策划方案?(完结)

如何写出一份优秀的活动策划方案?

以上是围绕活动项目执行来做五个阶段的策划执行。那么,2023年来了,2023年我该做什么活动呢?这些活动背后有什么样的全年活动规划思考在里面?

五、2023年全年活动规划


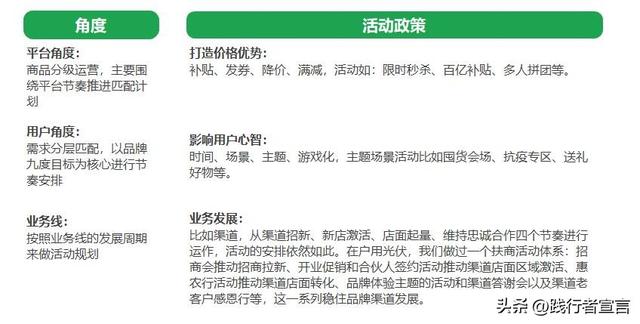
做全年规划,很多是被动的,围绕平台本身的活动线,去执行即可,被动规划。主动出击,往往以业务线节奏匹配规划、用户心智角度思考。


如何写出一份优秀的活动策划方案?(完结)

全年活动规划策略思路

特别强调,业务线,可以是渠道,也可以是产品生命周期,更可以是品牌主题。以渠道为例,我们曾经做过的一个全年渠道规划,主要分享ppt呈现的节奏思路:


如何写出一份优秀的活动策划方案?(完结)

渠道全年规划

最后,围绕全年活动规划,我们输出的全年活动日历排期。在做日历排期的时候,把自己全年活动分三个层次,意味着权重、资源、时间等的区隔。


如何写出一份优秀的活动策划方案?(完结)

全年活动规划日历


如何写出一份优秀的活动策划方案?(完结)

活动分级

结尾:2023年快来了,关注品牌营销的朋友,明天可以看看一篇活动通案:《某集团的表彰大会活动策划通案》。所以,活动策划不仅仅是对外,对内管理也是有诉求的,不要“偏心”哦!


路过

雷人

握手

鲜花

鸡蛋
发表评论

最新评论

引用 确实如此粮 2022-12-3 13:40
做一份优秀活动的知识框架分享

查看全部评论(1)

联系我们 搜索

联系我们

对话产生契机,讨论收获惊喜, 只为成就无限创举

湖北省 武汉市
汉阳区龙阳大道龙阳大厦A座1419

欢迎来这里一起喝喝茶,
聊聊你的产品。

+86 139 9777 1122
(9:00AM-6:00PM)

代理合作请联系本号码
业务合作请点此处

洽谈合作
admin@vfuw.cn

共享万亿级市场
工作日24小时内回复

加入我们
jiangheng@vfuw.cn

我们欢迎每一个对设计怀
有疯狂激情的人。