——原标题:深度分析!十张图了解2021年中国原油行业市场现状及进出口情况 进口依赖较为严重行业主要上市企业:中国石化(600028)、中国石油(601857)、东华能源(002221)、华锦股份(000059)、恒逸石化(000703)、荣盛石化(002493)、上海石化(600688)、华鲁恒生(600426)、康普顿(603798)、桐昆股份(601233)、万华化学(600309)、卫星石化(002648)、恒力股份(600346)、中化国际(600500)、海利得(002206) 本文核心数据:2020年我国原油产量、2020年我国原油加工量、2020年我国化学工业产量等 原油加工是石油化工行业的基石 石油化工产业上游主要是原材料的生产业运输作业,包括油气开采和运输,中游是炼油和石油化工产品加工制造过程,下游为产品销售环节,为农业、能源、交通、机械、电子、纺织、轻工、建筑、建材等工农业和人民日常生活提供配套和服务。而原油加工作为石油化工行业产业链中最基础的一环,是整个石油化工行业的基石。

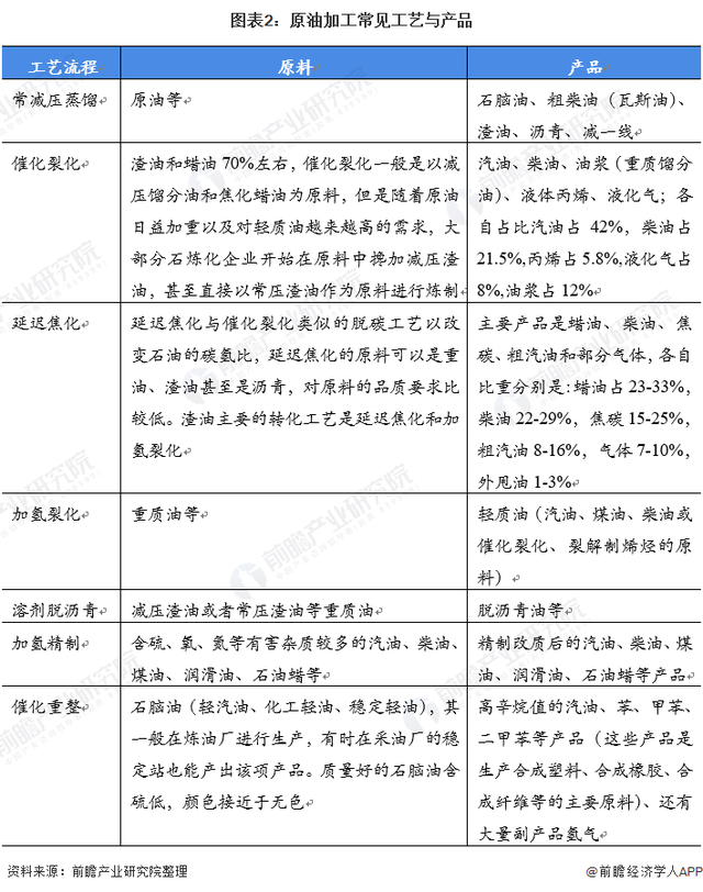
原油加工的一般步骤为: (1)将原油先按不同产品的沸点要求,分割成不同的直馏馏分油,然后按照产品的质量标准要求,除去这些馏分油中的非理想组分; (2)通过化学反应转化,生成所需要的组分,进而得到一系列合格的石油产品。 石油炼化常用的工艺流程为常减压蒸馏、催化裂化、延迟焦化、加氢裂化、溶剂脱沥青、加氢精制、催化重整。

我国原油产量较为稳定,但消耗量逐年上升 据国家统计局统计数据显示,2014年以来,我国原油产量呈现先升后降趋势,2015年,我国原油产量为21474.2万吨,为近年最大值。2016-2018年,我国原油产量持续下滑,但下降速度逐渐减小,2018年全国原油产量为18910.6万吨,同比下降1.3%。2019年原油产量开始回升,2020年我国原油产量为19492.0万吨,同比增长1.3%。2021年1月到7月,我国原油产量为11620.70万吨。

近年来,我国GDP增速一直保持在较高水平,对石油消费需求不断走高。据国家统计局和中国海关总署的数据,2015-2020年,我国原油消费量稳步提升。到2020年,我国全年原油消费量为7.36亿吨,同比增长5.56%。2021年上半年,我国原油表观消费量为4.62亿吨,同比有大幅度上涨。

原油加工量不断上涨 随着国内炼油能力不断增长,成品油产量较快增长,成品油产量持续增长。据国家统计局数据显示,2015-2020年中国原油加工量维持稳定上升趋势,2020年由于疫情影响,原油加工量为67440.8万吨,同比增长3.4%。2021年1-7月份,原油加工量41241.10万吨,同比增长8.9个百分点。

原油资源匮乏推动进口量跃升 由于我国原油资源匮乏,长期以来,我国原油都严重依赖进口。2011-2020年中国原油进口量温和增长,2020年中国原油进口量为54239万吨,同比增长7.62%。2021年1至8月,我国进口原油34636万吨,同比下降5.76个百分点。

从金额方面来看,2014年-2020年中国原油进口金额波动变化,2020年中国原油进口金额为1678亿美元,同比下降30.79%。2021年上半年,我国原油进口金额1143亿美元,均价为0.44美元/千克。

近年来中国原油出口量普遍较少 2011-2014年中国原油出口量骤降,由252万吨下降至60万吨;2015-2017年中国原油出口量逐年增长,2018年中国原油出口量回落;2020年中国原油出口量为164万吨,同比增长102%。2021年来,我国原油出口量依旧维持在较低水平,上半年共出口原油59.46万吨。

从金额方面来看,2014年-2017年中国原油出口金额波动幅度较大,呈震荡上行;2017年中国原油出口金额为18.22亿美元,同比增长93.2%。2020年中国原油出口金额为4.82亿美元,同比上升33.13%。2021年上半年,我国原油出口金额共计2.25亿美元。

原油进出口单价相差不大 从进出口单价对比方面来看,近年来我国原油进出口价格相差不大,但从2017年开始,我国原油的出口单价相对于进口单价处于劣势地位。

从石油化工角度来看,我国是世界石油化工大国,占据着全球40%的市场份额,石油化工在我国经济建设、国防事业和人民生活中都发挥着极其重要的作用。 总体来说,我国作为石油化工大国,在行业应用需求与能源消费需求的双重推动下,常年保持原油的净进口状态。2021年伴随着我国疫情后经济的逐步恢复,我国的石油化工行业效益也在逐步转好。但从全球宏观来看,随着全球宏观经济下行和国内外疫情影响,国内石油化工企业营收增长放缓,产业内资源环境约束、成本上升、结构性矛盾等问题日益凸显,如何实现数字化和工业化深度融合,积极利用“互联网+”进行产业创新,已成为现如今行业内思考业务新增长点的重要发展方向。 以上数据参考前瞻产业研究院《中国石油化工产业发展前景预测与投资战略规划分析报告》,同时前瞻产业研究院还提供产业大数据、产业研究、产业链咨询、产业图谱、产业规划、园区规划、产业招商引资、IPO募投可研、IPO业务与技术撰写、IPO工作底稿咨询等解决方案。 |
最新评论