
近日,星环信息科技(上海)股份有限公司(下称“星环科技”)获得证监会批准,正式进入科创板IPO发行阶段。一旦成功上市,星环科技将成为“国产大数据基础软件第一股”。 大数据和数据库对于很多人来说并不陌生,随着国内信息通信技术产业不断发展以及数字化的不断推进,数据量呈现爆发式的增长。根据IDC的预测,到2025年,中国的数据量将达到48.6ZB,占全球数据总量的30%左右。与此同时,在海量数据的基础上,数据分析、数据挖掘逐渐为企业业务发展、管理决策、战略布局等提供支持和帮助,毫不夸张的说,数据已经成为中国数字化时代下的新生产要素。由此可见,大数据市场的前景非常乐观。 踏准大数据趋势的“节奏” 近几年,国家越来越重视大数据行业的发展和规划。工信部2021年11月公布的《“十四五”软件和信息技术服务业发展规划》中,针对大数据和数据库的规划也非常清晰,我们不妨一起“划重点”。 “对数据库。突破全内存高速数据引擎、高可靠数据存储引擎、分布式数据处理与任务调度架构、大规模并行图数据处理等关键技术。推动高性能数据库在金融、电信、能源等重点行业关键业务系统应用。” “对大数据。支持高性能采集、高容量存储、海量信息处理、异构数据管理、敏感信息实时监测、存算一体芯片、平台安全管控等关键技术创新。在工业、通信、金融、医疗、应急、农业、公安、交通、电力等重点领域,研发一批技术领先软件产品和解决方案。” 从数据库和大数据领域的规划来看,国家对于未来五年数据行业的定位和发展非常明确、细致。这里的明确、细致体现在两方面,一是重点突破的技术表述非常清晰,比如分布式数据处理与任务调度架构、海量信息处理等;二是重点推进和落地的领域也很直接,比如:金融、能源、电信、农业、医疗等,这些都是事关民生的重点领域,将成为未来五年重点改变和建设的行业。 总结来看,数据行业未来五年的发展思路非常清晰,关键技术突破很明确,数字化改革的领域也很细致。目前国内自主研发大数据平台的企业中,最为知名的有两家,一家是星环科技,另一家是达梦数据。 两家企业都在积极准备科创板上市,目前星环科技的进度领先于达梦数据。从技术上来说,星环科技的大数据平台主要是分布式数据库为主,而达梦数据则是以集中式数据库为主。关于分布式数据库和集中式数据库的区别如下表所示。

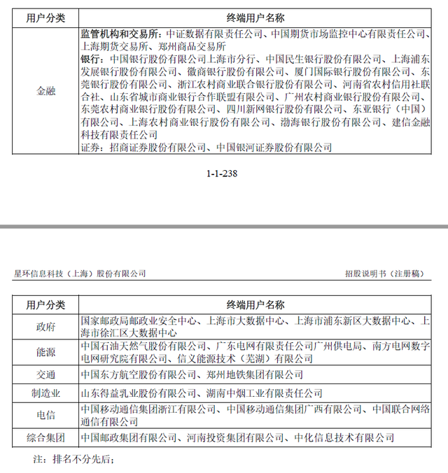
(分布式数据库与集中式数据库的区别,来源:数据猿整理) 通过对比来看,分布式数据库的灵活性更强,优势是更能适应未来科技发展的需要。而且,在“十四五”规划中,国家也把发展分布式数据处理与任务调度架构作为重点技术突破方向,未来五年,分布式数据库将逐渐成为主流。 深挖“护城河” 如果说国家的引导方向和行业的发展趋势是“天时”,企业的战略方向是“地利”,那企业的产品和服务是否能成为“人和”呢?星环科技的大数据基础平台TDH是一站式多模型云原生大数据平台,我们可以从原创性、技术领先性、持续创新和行业覆盖四个维度进行衡量。 首先看原创性。国内不少云计算厂商的产品和服务中也涉及数据库,不过多数为外包型服务,也就是说,大数据分布式数据库只是众多业务模块中的一个,而该模块基本是开源、自研、代理其他“专业型”厂商的产品。比如,阿里云和华为云均是通过大量的PaaS类产品带动IaaS业务的增长,阿里云的E-MapReduce(EMR)是基于开源的Apache Hadoop和Apache Spark开发的一套基于阿里云平台运行的大数据处理系统;华为云Fusion Insight也是基于Apache开源社区软件进行功能增强的企业级大数据存储、查询和分析平台。 虽然表面上看阿里云和华为云的大数据分布式数据库产品是“自家产品”,但是底层的技术都是美国的Apache,一旦出现安全性问题或者被美国“卡脖子”,用户的业务也将受到影响。对于国家和企业的发展而言,“吃饭的碗不端在自己手里总是觉得不安全”。而根据工信部电子第五研究所代码扫描测试报告的结果显示,星环科技大数据平台TDH的1200万行代码里自研代码率超过70%,ArgoDB代码自主率(行数)超过90%。从结果来看,星环科技大数据平台TDH的确是中国人自己的大数据平台。 从技术领先性来分析,星环科技在多年的研发中积累了31项核心技术,主要体现在分布式技术、SQL编译技术、数据库技术、多模型数据的统一处理技术、基于容器的数据云技术以及大数据开发与智能分析技术六个方面。这些技术和专利的优势主要体现在三个方面: 首先,分布式软件架构设计了全新的大数据技术栈,实现了统一的分布式计算技术、分布式一致性技术、分布式存储管理技术和分布式事务技术。在过去,不少企业为了高效、方便的存储、分析数据,通常会使用混合架构,也就是使用不同数据库公司的产品,“取长补短”、提升效率。而现在,分布式软件架构可以取代业界的混合架构,实现强一致性保障,使得开发者能够更加方便的开发大数据应用系统; 其次,一站式平台可同时提供10种数据模型,这在行业内处于先进水平,也是非常有实用价值的技术,用户和开发人员可以通过统一的入口,对关系型、文本、图数据等数据模型进行操作,从而提升工作效率; 最后是通过运用云原生技术,实现软件栈分层解耦,提升弹性资源管理能力。星环科技基于容器的TCOS和TDC产品,是较早提供基于容器的统一资源管理技术、多租户隔离技术和统一的工作负载管理技术的厂商。统一资源管理技术可以使产品能在不同芯片、操作系统和技术架构上实现混合部署,多租户隔离技术可以保障多服务的同时运行和资源隔离,互不影响,统一的工作负载管理技术既可以管理分布式软件,也可以管理业务应用。 从持续创新能力方面分析,截至到2022年6月,星环科技已经获授权境内专利77项,其中发明专利47项,获得境外专利8项,累计授权328项软件著作权。尤其是在大数据与云基础平台、分布式关系型数据库、数据开发与智能分析工具等领域,星环科技积累了包括SQL编译技术、SQL优化技术、分布式计算技术等12项基础核心技术。与此同时,星环科技多个产品和子产品连续多次入选Gartner发布的《中国数据库管理系统供应商识别指南》,在识别的8类数据库管理系统产品中,星环科技入选的产品占7类,是覆盖超过7类或以上产品的四家厂商之一,也是覆盖多模数据库的四家厂商之一。 从行业覆盖维度来看,根据招股书披露,星环科技目前已累计有超1000家终端用户,分布在金融、政府、能源、交通、制造等众多国民经济支柱领域。再回看一下“十四五”规划中,重点提到的几个领域,不难发现,星环科技目前的客户所在行业与未来五年政策支持的领域基本吻合。由此可见,星环科技已经赢在“起跑线”上,而且率先在几个重点行业里树立起了“标杆”,未来随着几大国民经济支柱领域数字化的推进,星环科技的先发优势将逐渐显现。

(星环科技现有部分终端用户名称,来源:招股书) 整体来看,星环科技在技术上的实力非常突出,与同行业内的竞争对手相比,技术的“护城河”既宽又深,而且仍在不断的继续创新和投入研发,推动国产大数据分布式数据平台的发展,让中国的数据真正交给自己人管理。 对标国际看趋势 虽然大数据行业在国内非常火热,其实在海外市场已经比较成熟,毕竟大数据行业的几大世界级龙头耕耘市场的时间更长。在“国产化”背景下,我们可以借鉴国外成熟市场的情况,判断国内市场未来的前景。 在美国的上市公司中,有五家公司的主营业务是大数据行业,分别是:Oracle、Teradata、OracleElastic、Snowflake和MongoDB,这五家公司既有“老牌”的数据大厂,也有后起“新秀”,虽然所处的发展阶段不同,但是面临的市场和时代变化没有差别。 Oracle是数据库领域的“老大哥”,其营收在过去5年稳步增长,即便在疫情肆虐的2020年,收入的影响程度也并不大,由此可见,客户对于Oracle产品的依赖性比较强。 Teradata的主营业务是提供数据平台、咨询服务、市场营销和分析解决方案。其营收虽然不及Oracle,但是近五年的变化幅度并不大,但是如果看营业利润和净利润,这家成立40多年的公司却徘徊在“盈亏线”上。

Elastic主要做弹性堆栈产品和业务,其营业收入基本保持在每年40%以上的增长速度,可见其产品匹配市场的需求程度非常高。相比于Oracle和Teradata稳定和多元化的业务,Elastic的业务则表现的更加专注和高长大性。 Snowflake虽然成立时间短,但其市值却是最大的一家。从近五年的财务数据来看,公司的营收增速基本每年翻倍,净利润增速也快速提升。为何Snowflake会有如此高速的增长和市盈率?原因是其颠覆式的技术架构与创新的商业模式。技术方面,Snowflake 开发的CDW支持计算、存储节点单独扩展,实现在查询计算时,不影响同步扩容或缩容,不发生延迟或中断。这一技术创新从根本上解决了传统数据仓库的架构问题,最大化体现了云原生的架构特点。而商业模式上,Snowflake则是采用先使用后付费的方式,完全不同于传统SAAS“先付钱再使用”的模式。 MongoDB主要从事基于分布式文件存储的数据库,其营收增速也非常高,每年超过40%。 站在美国成熟市场的角度看,大数据行业是一个高增长高投入的行业,技术研发上的投入非常高,而且产品和服务需要持续研发和升级。其次,从业务增长方面分析,分布式数据库平台已经在成熟市场得到足够的验证,的确是未来行业发展的方向,而且技术越是匹配市场需求的平台越能实现高速的增长。最后,大数据行业的客户粘性非常强,只要平台的研发投入和发展能保持与时俱进,高增长可以一直保持,即便行业发展见顶之后,依然能保持稳定的市场份额。 从成熟的美国市场看前景光明的国内市场,当前国内市场对于大数据分布式数据平台的需求非常强烈,而且市场空间也不比欧美市场小,顺势而为必能在行业中迅速长大、崛起。对于星环科技而言,当前已经具备了天时、地利、人和的三重优势,技术的研发方向和产品服务也紧跟美国成熟市场的脚步,甚至在某些方面领先于美国公司,未来上市后的发展值得市场的期待。 文:赢家 / 数据猿 |
最新评论