在传统实体制造企业智能化转型过程中,制造方式的改变对传统营销模式提出了挑战,要求营销策略和模式更加具有针对性和个性化。随着“互联网 +”战略的实施及现代信息技术和新媒体的不断涌现,以互联网为主要载体的数字化媒体逐渐被应用于企业营销当中,开拓了更多营销渠道,迫使企业经营模式发生变革。如何将智能制造和数字营销两大发展趋势结合并运用于制造业的发展,成为时下的热点问题。作为中国实体制造企业的典型代表,海尔集团公司在智能化转型、数字化营销等方面都走在了全国前列,其经验值得研究和总结。 1? 研究现状 1.1? 智能制造和数字营销概念的研究 (1)智能制造。所谓智能制造是指具有信息自感知、自决策、自执行等功能的先进制造过程、系统与模式的总称,是先进制造技术与新一代信息技术、人工智能技术的深度融合发展。智能制造体现在制造过程的各个环节,包括产品、制造、模式、基础等多个维度,具体包含智能产品和智能装备的研制、智能感知技术的应用、智能终端和公共平台的建设、智能生产模式的转变、智能化集成制造系统的开发等。 (2)数字营销。所谓数字营销,是指借助互联网络、数字交互式媒体等现代通信技术实现营销目标的一种营销方式。数字营销利用先进的计算机网络技术,高效、低成本地谋求新的市场开拓和新的消费者挖掘;其理论核心是重视高端产品的研发和生产,注重产品品质和内涵,研究新的销售渠道和提升产品附加价值。 1.2? 制造企业战略转型的研究 制造企业战略转型不限于改变传统产业的结构和形态,而是将新型组织架构和技术的创新发展融合,加快进入智能化、数字化时代,推动企业创造新的价值。智能化转型是一项系统工程,需要企业在技术装备、人员管理、“三化”改造(数字化、自动化、智能化)、企业运营模式等层面进行全面升级,本质是对传统制造企业的一次现代化革命。制造企业数字化转型是数字经济发展的必然趋势,数字化转型要突破集成应用,释放信息化红利,走向成熟。 1.3? 制造企业数字营销的研究 数字营销使消费者享有完全的自主权,过去商家生产、分销何种产品,消费者就购买什么产品的消费模式,将会被新的模式取代。数字营销将与企业品牌发展建立起密切关系,全息数字营销将向着多终端、个性化、社区化方向发展。制造企业要想真正占领市场首先必须要有好的产品,并进行差异化和年轻化的品牌战略定位,然后用数字营销手段与广大的年轻消费者群体沟通,使数字赋能企业,提升企业竞争力。 上述学者针对制造企业智能制造转型与数字营销开展了深入的研究,但是由于这两个理念在我国提出时间不长,将两者结合起来共同进行的研究较少。本文选取“海尔”电冰箱的生产企业海尔集团公司作为实体制造企业的典型代表,将智能制造与数字营销两大发展趋势相结合,探索二者在经济发展新常态下的协同作用,以数字营销提高实体制造企业产品的市场竞争能力,使得实体制造业企业在向智能制造转型过程中得到充分的发展。 2? 基于“3C”模型的“海尔”电冰箱数字营销战略框架 数字营销作为影响企业数字整合营销战略的主要外部因素,其发展趋势及对企业营销策略的影响可基于战略分析的“3C”模型,从企业(Corporation)、客户(Customer)、竞争对手(Competitor)3 个角度分析海尔集团公司针对其电冰箱产品制定数字整合营销策略的原因。 2.1? 企业角度:成本控制与品牌塑造 企业营销投入要达到最优化目标,就要以最少的成本获得最强的市场竞争力。在实体制造企业的市场竞争中,影响产品市场竞争力的重要因素是品牌。实体制造企业采用以新媒体营销为代表的数字营销手段,具有成本控制与品牌塑造的双向优势。 从成本控制角度看,相对于传统的营销手段(如展会、活动视频、下乡宣传等),以互联网为载体的新媒体营销在成本上占有明显的优势。“海尔”电冰箱的数字营销方式主要有以下两种:一是设立官方网站,在官网上直接进行冰箱的销售;二是与京东、淘宝网等建立合作关系,将产品投放到这些网络销售平台上销售。消费者通过网络平台购买产品后,电商平台会将货物配送到离消费者的送货地址最近的经销商处,然后由线上平台指派的配送员送货,最终完成销售。海尔集团公司利用新媒体营销手段,实现了对营销成本的有效控制。 传统的广告模式,在广告内容登上大屏幕前,需要经过确定主题、明确风格、选择商演人员、撰写文案、拍摄、后期制作等多个流程。网络名人的广告模式,只需要一份简洁的文案,再拍摄一段短视频,实现以最少的成本换取最大的收益,大大降低了企业的营销成本;消费者也更喜欢这种图文并茂及有趣的表达方式,还可以利用碎片时间阅读。 互联网时代,海尔集团公司通过数字化赋能,从传统家电企业转变为互联网企业,以“人单合一”价值引领为基础,通过“平台、小微”等组织结构变革,实现了与上、下游的关系从零和博弈变成利益共享共同体。从品牌塑造的角度,智能制造的核心竞争力在于技术,“海尔”电冰箱将新技术应用于数字营销领域,提升受众对其产品技术的信赖程度,这对品牌的塑造起着积极的作用。互联网时代带来了营销的碎片化,用户的需求也更加个性化,企业想要满足用户的个性化需求,就要从“以企业为中心卖产品”转变为“以用户为中心卖服务”。互联网带来了企业生产的国际化和全球化。海尔集团公司整合全球的研发、制造、营销资源,打造全球化品牌。在物联网时代,海尔集团公司从传统制造企业转型为共创共赢的物联网社群生态,率先在全球创设物联网生态品牌。 2.2? 竞争角度:基于竞争态势矩阵 为了更好地展现我国电冰箱市场的竞争态势,在对具体企业之间的竞争进行分析之前,需要先从整体角度说明我国电冰箱市场的结构测度,本文采用绝对集中度中的CR8 指数对我国电冰箱的市场结构进行说明,计算公式如下:

其中,CRn 代表市场占有率排名前 n 家的企业所占有的市场份额,Si 表示第 i 家企业的市场份额。我国 2021 年(1~6 月份)电冰箱主要生产企业的市场占有率(按产量),根据表 1中的数据计算:

在美国经济学家贝恩和日本通产省对产业集中度的划分标准中,市场结构被分为寡占型和竞争型两大类。当CR8 ≥ 40% 时,市场结构属于寡占型;当 CR8 < 40% 时,市场结构属于竞争型;CR8>70% 时,市场结构属于极高寡占型。因此,研究我国的电冰箱市场中竞争对手的行为尤为重要。 竞争态势矩阵的主要作用是用于确认该企业的主要竞争对手及相对于该企业的重要战略地位,以及主要竞争对手的特定优势和不足之处。为了研究数字营销对海尔电冰箱在与对手竞争时的影响,引入了竞争态势矩阵进行分析。 在产品方面,“西门子”电冰箱与其他品牌的电冰箱产品差异较大,在电冰箱市场中的实质竞争很小,因此在各品牌的数据中,选取“美的”“容声”“美菱”作为“海尔”的对比研究对象;从购买意向、品牌印象、客户互动、了解意向 4 个维度对“海尔”“美的”“容声”“美菱”4 个品牌设置竞争态势分析矩阵,对企业的数字营销策略进行评估,分析和说明“海尔”电冰箱数字营销策略的合理性与必要性。 表 1? 2021 年(1~6 月份)中国电冰箱销量

分析矩阵设计原理如下: ①按照促成消费行为的可能性从大到小,对购买意向、品牌印象、客户互动、了解意向 4 项指标进行加权,权重分别为 0.4、0.3、0.2、0.1。 ②购买意向数据采用淘宝指数的日均搜索量与消费者层级分布;品牌印象数据来自微博、微信、抖音等社交媒体中用户对该品牌的提及数;客户互动数据来自微博、公众号的日均消息互动数,通过计算后进行排名;了解意向数据来自百度日均搜索指数。 ③按照每项数据的排名进行打分,数据大小可近似视为同一排名,按照排名从高到低分别评价为 4/3/2/1 分。 ④最后以 4 分满分计算加权分数,并且由最终综合得分确定在新媒体营销环境中每个品牌的冰箱营销策略的竞争力与效率,得分越高,说明数字营销效率越高。数字营销因素对比如图 1 所示。

图 1? 数字营销因素对比 通过矩阵分析,在数字营销的效果上,与同行业知名品牌相比,“海尔”具有较强的竞争力,与其状况大致相同的竞争对手有“美的”。因此,从与竞争对手博弈的角度来看,新媒体营销是“海尔”的不二选择。电冰箱数字营销竞争态势矩阵见表 2。 表 2? 电冰箱数字营销竞争态势矩阵

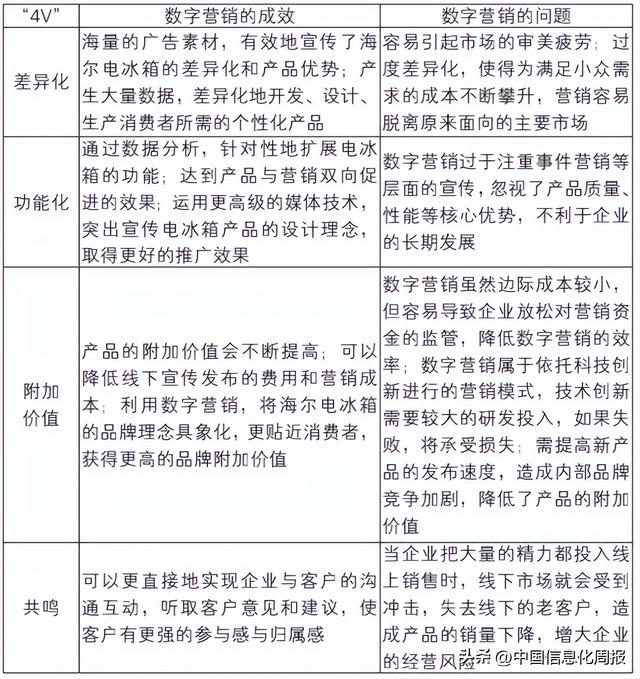
2.3? 客户角度:基于 STP 模型 STP 分析分别是市场细分、选择目标市场和产品定位,通过现代营销手段,将数字营销应用于“海尔”电冰箱的线上营销和线下营销,精准地捕捉消费者的购买倾向,在满足不同层次消费者需要的前提下尽可能地节约成本。 在市场细分中,运用大数据调查,根据分布在不同地区的不同人群,对冰箱的容积、大小做出了调整,可以更好地满足人们的个性化需要。在目标市场的选择上,按照消费群体的收入及爱好的不同,将最佳的目标市场分为两个:一是针对高收入群体,这类消费群体对冰箱的外观及安全性有较高的要求,海尔集团公司研发高端电冰箱,在高端市场领域抢占先机。二是针对普通工薪消费群体,这类消费群体主要侧重于关注冰箱的性价比,所以可以在外观上降低成本,从而降低冰箱的价格,有利于进一步抢占中低端市场。还可以按照不同气候地区对电冰箱功能的偏好和需求的不同,分为北方市场和南方市场。在产品定位方面,线上的购买群体主要集中于 25~47 岁的年龄段,他们对于网络信息的接受度较高,海尔集团公司借助淘宝、拼多多等购物平台及抖音、快手等短视频平台进行数字营销。现如今,人们对于食材新鲜程度的要求促使海尔集团公司不断完善和创新冰箱内部设计,对消费者心理及市场发展态势有着精准的把握,在最大化地降低营销成本的同时获得了较好的营销效果。 3? 海尔集团公司智能化转型中数字营销效果评价 数字经济时代,“4V”营销策略更能适应实体制造企业的发展,可以较好地分析企业与市场的关系。“4V”营销理论是指差异化、功能化、附加价值、共鸣的营销理论组合。本文从这 4 个要素出发,对海尔集团公司当前的数字营销效果进行评估。“海尔”电冰箱数字营销效果见表 3。通过对“海尔”电冰箱数字营销的“4V”营销策略效果的评价可以发现:“海尔”电冰箱数字营销取得了良好的效果,但也存在一定的问题。 表 3? “海尔”电冰箱数字营销效果

4 智能制造转型中实体制造企业数字营销优化策略 “海尔”电冰箱作为世界驰名产品,在智能制造转型和数字营销方面都抢占先机,走在前列,在国内电冰箱市场上具有较高的市场占有率。随着时代的不断发展,消费者对于电冰箱这样的生活必需品,不仅关注它的实用性,而且对其外观、个性化、智能化功能有较高的要求。为了使海尔集团公司在智能制造转型背景下有更好的发展,让数字经济更好地赋能企业发展,在数字营销方面提出以下优化策略。 4.1? 大数据分析与目标市场精准定位相结合开展数字营销 (1)基于数据分析,按不同地区消费者的不同生活习惯细分市场。通过网络问卷调查等方式,统计不同地区消费者对于电冰箱功能和性能的期望,再结合当地的气候、文化风俗及人们的生活习性对冰箱的功能和性能进行调整,迎合消费者的喜好,不仅有助于缩小目标市场的范围,还可以在目标市场中获得良好的口碑,收获潜在的消费者。 (2)基于数据分析按照消费者收入及生活层次的不同细分市场。高收入消费者追求更高的生活品质,对冰箱的高档功能例如水气循环、锁鲜技术等有着更高的要求;对于中低端收入群体,则更注重冰箱的价格和节能性。 4.2? 新媒体与新模式相结合开展数字营销 (1)利用新媒体开展数字营销。近年来,短视频领域异军突起,积累和沉淀了庞大的客户资源。利用短视频平台开展数字营销比传统的电视广告花费的成本更低、效果更好。“海尔”电冰箱可以将产品介绍设计为一段故事,做成短视频,发布到抖音、快手等短视频平台上,可以获得比传统广告更高的浏览量和购买率,还可以直接与客户互动,有效收集市场需求和产品反馈信息。 (2)通过产品直播的方式,让利消费者。让有经验的主播对电冰箱产品进行介绍,然后在介绍的过程中发放一定的优惠券或采取其他促销手段让利消费者,吸引消费者关注,让消费者以优惠的价格购买到理想的产品。 4.3? 时事热点与数字技术相结合开展数字营销 (1)更新挖潜。定期对产品功能进行开发并且举行产品发布会,向消费者推销最新的产品,这样能够能更好地留住老客户和开发新的潜在客户。 (2)重视网评。在网络上收集网友们对海尔电冰箱的使用评价,获取真实、客观的评价能够帮助企业更好地完善产品的功能,同时能够赢得消费者的口碑,帮助企业抢占市场。 (3)结合热点。近年来,消费者对冰箱的保鲜技术有了更高的要求,更倾向于购买能够持久保鲜的冰箱。在这种背景下,推出一款锁鲜技术较高的产品,一定会受到广大消费者的青睐。通过结合时事热点进行数字营销,会让企业获得更好的口碑。 4.4? 智能性与合理定价相结合开展数字营销 结合人工智能技术,增强电冰箱的智能性。通过数据分析,细分市场后,差别化产品功能,体现产品不同的智能性,满足市场个性化需求。例如,高收入群体对成品和半成品食物的保存、过期提醒,实用的菜单,食材相生相克知识等较为感兴趣,因此可以设计一些智能化功能,并作为数字营销的卖点。低收入群体对电冰箱节能性和生鲜产品的储存要求较高,可以设计能测度食物质量变化的功能,以此作为数字营销卖点。 来源:新工业网

|
最新评论
查看全部评论(2)