(报告出品方/作者:安信证券,徐慧雄、李泽) 1. 线控底盘是智能汽车实现 L3 及以上高阶自动驾驶的必要条件1.1. 机械底盘:由传动系、行驶系、转向系、制动系四部分构成 传统汽车的底盘主要由传动系、行驶系、转向系和制动系四部分组成,除了支撑汽车的发动 机及其他零部件外,还具有接收驾驶员的操作指令,使汽车实现行驶、转向以及制动等功能, 是燃油车的重要组成部分。其中,传动系、行驶系、转向系以及制动系四部分相互连通、相 辅相成,共同构成了汽车底盘,也构成了线控底盘技术的基础。

1) 传动系主要由离合器、变速器、万向节、传动轴以及驱动桥等部件所组成。传动系主要 是将发动机所产生的动力传输给驱动车轮的系统。可按能量传递方式的不同,划分为机 械传动、液力传动、液压传动、电传动,而对于具有不同驱动形式的汽车,虽然其传动 系统内部的部件组合结构不完全相同,但是动力传输机制大致相同,基本的控制路径为: 发动机?离合器?变速器?传动轴?差速器?半轴?驱动轮。 2) 行驶系主要由车架、车桥、悬架以及车轮等四部分组成。主要作用在于减少汽车所受到 的振动,使汽车正常行驶以及将传动系所产生的转矩转化为地面对车辆的牵引力。 3) 转向系主要由方向盘、转向器、转向节等部件组成。转向系是指从方向盘到车轮的动力 传递系统,根据驾驶员的操作指令来实现汽车的转向。根据转向力是否完全来源于驾驶 员,可分为机械转向系和动力转向系,后者根据转向助力来源的不同又可分为气压式、 液压式以及电动式。 4) 制动系主要由制动器、助力器、制动片等部件组成。制动系主要功能是降低处于行驶过 程中的汽车的速度或使其停止,大致可分为行车制动和驻车制动。其中行车制动主要用 于行车时降低行车速度或使汽车停止,驻车制动主要用于停车后防止汽车发生滑动。

1.2. 线控底盘:助力智能汽车迈向 L3 及以上自动驾驶等级的关键技术 1.2.1. 五大环节构筑线控底盘,核心特点在于可实现“人机解耦” 线控底盘的核心特点在于可实现“人机解耦”,同时具备高精度、高安全性、高响应速度等 优势。整体而言,线控底盘实际是对汽车底盘信号的传导机制进行线控改造,以电信号传导 替代机械信号传导,从而使其更加适用于自动驾驶车辆。其具体传导过程是将驾驶员的操作 命令传输给电子控制器,再由电子控制器将信号传输给相应的执行机构,最终由执行机构完 成汽车的转向、制动、驱动等各项功能。在此过程中,由于线控结构替代了方向盘、刹车踏 板与底盘之间的机械连接,因而此前将由人力直接控制的整体式机械系统亦变成了操作端和 设备端相互独立的两部分,并且设备端不仅可以由人传递的信号操作,也能由其它来源的电 信号操作,从而实现“人机解耦”。此外,由于线控结构之下操作单元和执行单元之间不存 在机械能量的传递,因此其响应时间将大大缩短、精度将大幅提升。同时,执行单元使用外 来能源执行操作命令,其执行过程和结果受电子控制器的监测和控制,也有利于在遇到紧急 工况时保证驾驶员和乘客的安全,因此线控底盘亦具有高安全性的特点。 分拆结构来看,线控底盘由线控换挡、线控油门、线控悬架、线控转向、线控制动五大环节 组成。其中,线控油门及线控换挡由于技术难度较低、已于上世纪 90 年代初开始逐步量产 上车,且当前渗透率已相对较高(定速巡航即为线控油门的基础应用之一)。相较而言,线 控悬架、转向及制动系统,受制于高昂技术壁垒及上车成本,目前整体仍处于量产的初期阶 段。根据我们测算,当前线控制动渗透率仅为 3%左右、线控悬架渗透率不足 3%、线控转向 几乎尚未实现规模化量产。 1.2.2. 线控底盘是智能汽车实现 L3 及以上高阶自动驾驶的必要条件 基于线控底盘“人机解耦、高精度、高安全性”等特点,线控底盘将为实现高阶自动驾驶的 必要条件,未来有望逐步取代机械式底盘。自动驾驶功能的实现依赖于感知层、决策层和执 行层三部分的协调配合。当自动驾驶发展进程由低阶迈向高阶的过程中,不仅仅需要感知层 传感器、决策层主控芯片及算法等的持续升级,对于执行层性能亦将有着更高的要求。相较于传统机械式底盘,由电信号控制的线控底盘则在响应速度、精度等方面具备更强的优势。 同时,当自动驾驶功能等级迈向 L4 级及以上时,车辆的行驶将完全脱离人工干预,也即整 车执行系统不再具备驾驶员作为安全冗余。因此,为保证整车在无人驾驶过程中的安全性, 高阶自动驾驶车辆在执行层的设计中,需要在制动、转向等关键执行环节实现双重甚至多重 冗余。而考虑到车内空间、信号传导机制、响应精度等因素,以线控结构替代机械式结构则 是实现执行器多重安全冗余的必要条件: 我们以“双冗余线控转向”和“多重冗余线控制动方案”为例,具体说明线控结构对于提升 自动驾驶安全程度的必要性: (1)双冗余线控转向方案:所谓双冗余系统实际上是并行的两套独立的控制系统。以双冗 余线控转向系统为例,在正常状态下,两套转向系统(均包含电源、传感器和执行部件等) 同时工作,各输出 50% 的需求转矩实现转向助力。若系统中某一部件出现故障,则另一套 系统由于完整独立可以继续提供部分助力,从而避免完全无助力的情况。两套冗余的系统除 了相互独立提供助力外,还会进行必要的内部通讯,以应对各种突发工况。除此之外,为了 使两个 ECU 之间的功能同步,需要共享的数据使用串行外设接口进行通讯,无需实时同步 的数据则使用控制器局域网络(CAN)进行传输。 (2)多重冗余线控制动方案:对于制动系统而言,如果仅考虑以两套制动系统(制动系统 与电子驻车系统双冗余)做双冗余,则并没有考虑到其中单制动系统的冗余控制措施,且常 规的制动系统冗余方案会因控制器切换造成延时控制问题,引起不必要的安全隐患。因此, 线控制动系统往往需要多重冗余的设计。例如自动驾驶主辅控制器之间的冗余、自动驾驶域 控制器与整车控制器之间的冗余、自动驾驶系统 CAN 和以太网通讯的冗余、5G CPE 设备与 车端所有控制器的冗余(实现关键时刻的远程接管)。可以看到,基于线控制动技术的应用, 整体可满足自动驾驶车辆在各种失效条件下的行车安全需求,进一步保证了高阶自动驾驶系 统的可靠性。

1.3. 滑板底盘:线控底盘技术应用的终极产品形态 配合智能汽车三电系统、软硬件架构的升级,滑板底盘或为线控底盘发展的最终产品形态。 滑板底盘的概念最早于 2002 年由通用汽车提出,并率先融合到一台名为 Hy-wire 的概念车 上。其核心理念在于实现“上下车体解耦+底盘高度集成化”,进而推动车身与底盘的独立开 发、独立迭代,并由此加速研发周期和效率、降低研发成本。 对于“上下车体解耦+底盘高度集成化”的实现,我们认为核心需要突破以下技术点: (1) 非承载式车身的优化升级。传统轿车普遍为承载式车身,没有单独承受外力的底盘 结构,悬挂系统直接联在车身上、全车身为一体。而滑板底盘为实现上下车体解耦, 则以非承载式车身为基础,搭载独立的底盘大梁(矩形刚性车架),将动力系统、传 动系、行驶系等部件均臵于底盘之上,底盘与车架采用弹性元件联接。非承载式车身由于其高强度的底盘结构,具备更强的承载能力和抗颠簸性能,不过亦伴随着整车质 量大、重心高、操作性差等问题,因而当前仅应用于货车及越野车之上。不过,在纯 电时代随着多合一电驱系统、CTC 电池车身一体化、轮毂电机等技术逐步应用上车, 未来有望一定程度上降低整车重心及质量(例如全球滑板底盘龙头 Rivian 利用电池 包侧边框架的加粗延长来替代传统非承载式车身的梁架),提升驾驶舒适度、推动滑 动底盘发展。

(2) 线控系统的全栈搭载。上下车体解耦的先前条件是从物理结构上采用类似非承载式 车身结构的设计,其次在于通过线控技术实现上下车体的信号传输,由此一方面可以 更加灵活的实现底盘空间的布臵、提升利用率,另一方面亦可赋能滑板底盘实现高阶 自动驾驶功能。2022 年 2 月,国内滑板底盘创业公司 PIX Moving,向战略合作方上 海自动驾驶公司追势科技正式交付了全球首台基于滑板底盘打造的线控 Robobus, 可实现封闭场景内的 L4 级自动驾驶。 (3) 软件接口的标准统一。除物理结构的优化升级外,滑板底盘的高研发效率、高迭代 速度的夙愿亦依赖于软件上采用基于 SOA 的服务化分层架构,其核心理念在于将底 盘域各项部件的基础功能进行“服务化”封装且留有标准化 API,同时对于上层开发 人员亦留有应用车型开发框架的 API,开发人员可以随时调用各类“服务”的 API 为用户创建新的应用程序,从而以最少的硬件和操作系统依赖性为所有应用程序提供 最佳的可移植性。 2. 线控制动:线控底盘增速最快部件,自主品牌正加速国产替代制动技术在保障汽车的流畅操控以及安全上发挥着决定性的作用,并随着工业技术的变革以 及汽车行业的发展持续进化。整体来看,制动系统主要由供能装臵、控制装臵、传动装臵和 制动器四部分组成。从汽车制动系统的升级趋势来看,本质是即是对供能、控制、传动装臵 电子化升级的过程。本章重点讨论的线控制动其本质即是基于对传动装臵的升级。 2.1. 新能源汽车的渗透率总体提升,线控制动有望快速放量 后机械式制动时代,气体/液体压力制动成为了传统汽车制动系统的核心解决方案。压力制动 包含气压制动和液压制动两种,其中气压制动反应慢、制动力大、结构复杂,通常应用于重 卡、货车等;液压制动反应更为灵敏、制动力小、结构灵活不受管路限制,通常应用于乘用 车之中。早在上世纪 30 年代,Duesenberg Eight 车率先使用了轿车液压制动器。而通用和福 特分别于 1934 年和 1939 年采用了液压制动技术。后续历经多次迭代,到 20 世纪 50 年代, 液压助力制动器已开始规模化量产上车,成为后机械式制动时代的主流制动方案。以一辆配 备液压制动系统的乘用车为例:其制动系统主要包括制动踏板、真空助力器、制动液、制动 油管、制动主缸、制动轮缸以及车轮制动器,当驾驶员踩住制动踏板时发生作用力,推动真 空助力器的后腔进气控制阀打开,随即后腔充气使压力大于前腔形成压力差,从而将制动力 放大形成对制动主缸推杆向前的推力,推动制动主缸内的液体进入制动管路形成车轮制动力, 由此车轮制动器得以执行制动操作。此外,随着汽车电子技术的发展,人们以液压制动系统 为基础,增加了很多制动辅助系统,例如制动防抱死系统(ABS、1978 年博世首发)、牵引 力控制系统(TCS、1986 年博世首发)、稳定性控制系统(VDC、1992 年博世首发,并推出 同时集成 ABS/TCS/VDC 功能的划时代产品 ESP)、自动驻车功能(AUTOHOLD)、陡坡缓 降控制(HDC)、刹车优先系统(BOS)等,均是在原液压制动系统中增设一套液压控制装 臵,控制制动管路中容积的增减,以控制制动压力的变化适用于不同场景。

而在新能源汽车时代,由于车内失去了由发动机产生的真空压力来源,倒逼制动系统再次改 造升级。目前针对此问题主要有两种解决方案,分别为电子真空泵(EVP)方案和线控制动 方案(EMB/EHB): (1)EVP 方案:即是在原有液压制动的真空助力器基础上增加电子真空泵,通过真空传感 器监测增压器中真空的变化,可以为助力器提供稳定的真空源。另外 EVP 采用了压电材料作 为动力装臵,完全摒弃了传统的电动机驱动模式,从控制到驱动实现了电子化,并且对原车 底盘改动较小,可以帮助快速将燃油车平台改为电动平台,因此在新能源渗透率加速提升的 初期,EVP 方案得以快速应用。 (2)线控制动方案:相较于传统的液压制动,线控制动以电子助力器替代了真空助力、以 导线替代液压/气压管路。其工作原理为通过油门踏板传感器将驾驶人实际操作转变成电信号 传递给 ECU,ECU 对传输来的相关指令实施综合计算(传感器监测油门踏板的行程和力, 车速传感器判断汽车是否处于正常减速中),若判定为正常动作则将信号再次传递给制动执 行器,最终实现制动。 线控制动为新能源汽车的最优解,已逐步开始规模化量产上车。增加 EVP 方案虽然可以解决 真空源缺失的问题,但是由于 EVP 仍存在寿命较短、易受环境影响,且能量的回收效率较低 等问题,因而也难以成为未来新能源汽车制动系统的核心解决方案。而线控制动方案以电子 助力器取代真空助力直接建压,无需消耗能量建立真空源,可以有效解决新能源汽车真空源 缺失的问题;另一方面,由于其利用电信号控制电机,一定程度上可以减少能量损失、提升 响应速度,从而可以提升能量利用率,进一步提高新能源汽车的续航能力。因此,随着近年 来国内新能源汽车渗透率加速提升,头部主机厂已逐步开始在新能源车型上规模化量产线控 制动系统。例如比亚迪汉系列是国内首款搭载博世 IPB 的量产新能源车型,蔚来的 EC6、 EC8,小鹏 P7 以及理想 ONE 均搭载了博世供应的 iBooster2.0 线控制动系统,北汽新能源 EC3 也搭载了国内供应商拿森科技生产的 N-booster 系统。根据高工智能汽车研究院监测数 据显示,2021 年中国市场(不含进出口)乘用车前装标配线控制动系统上险量为 306.75 万 辆,同比增长 58.06%,前装搭载率为 15.04%。 2.2. 线控制动 EHB 方案为当前市场主流,EMB 方案短期商业化落地难度大 进一步分析线控制动系统,可根据有无液压后备分为 EHB 电子液压制动和 EMB 电子机械制 动。其中,EHB 实现难度较低,仅用电子元件替代传统制动系统中的部分机械元件,保留传 统的液压管路,当线控系统失效时备用阀打开即可变成传统的液压制动系统,因此也可理解 为线控制动系统发展的第一阶段。同时,EHB 具体又可分为 One-Box 和 Two-Box 两种。具 体区别在于 One-Box 方案以一个 ECU 同时集成了 ESC(汽车电子稳定系统)和助力器功能, 而 Two-Box 方案则需对助力器和 ESC 单元的关系进行协调。

2.2.1. EHB:部分实现线控,One-Box 将成为未来市场主流方案 EHB 部分结构以电子元件替代,可有效提升响应速度及精度。包括制动踏板单元、液压制动 控制单元、执行元件三部分。其中,制动踏板单元是对传统杆机械连接踏板的升级,主要由 制动踏板和踏板传感器组成,会模拟传统制动系统的感觉和行为并给予驾驶员反馈,同时传 递驾驶员踩下制动踏板的力度和速度信息。核心的液压制动控制单元,我们以博世的 iBooster2.0 为例(搭配博世 ESP 为 Two-box 方案),其具体工作原理为:当踏板接口产生位 移,踏板行程传感器将探测到的位移信号传递至电控单元,电控单元计算出电机应产生的扭 矩,再由传动装臵将该扭矩转化为助力器阀体的伺服制动力,随即与源踏板动力共同在制动 主缸中转化为制动液压力,最终驱动执行元件(卡钳等)实现制动。同时,当线控系统回路 失效时,备用阀打开、制动踏板的液压管路与应急制动管路连通,制动系统整体转为传统液 压制动。 此外,线控制动由于可实现能量回收的特性,成为新能源车的重要配臵。在电动车的制动过 程中,制动力矩来源包括两方面:摩擦片所产生的机械制动力、电机提供负扭矩通过传动轴 来实现减速的电制动力。其中,电制动力本质原理是在电动车制动过程中,电机的电流被切 断,电机减速(也即反向旋转)所产生逆向电动势能。此时的电机亦可认为起到了发电机的 作用,将逆向电动势能通过传动轴回传到蓄电池中,由此实现电能能量回收。理论上而言, 在制动过程中电制动力的占比越多,能量回收的效率就越好(因为摩擦制动最终会以热能的 方式释放、无法回收)。因此,目前根据电制动力和机械制动力搭配策略的不同,能量回收 策略可分为叠加式(串联式)和协调式(并联式)两种:(1)叠加式:踩下制动踏板,直接 开始液压制动、电机制动叠加在基础制动上。(2)协调式:踩下制动踏板,控制器通过行程 传感器对当前踏角度和角速度推测驾驶员的制动需求,并计算所需的制动力,然后由电机作 为主要扭矩提供源,液压制动作为制动力矩不足的补偿。从而提高制动的占比,进而增加能 量回收。以博世的协调式线控制动方案为例,当所需减速度小于 0.3g 的情况下,由驾驶员 脚部传递至制动系统的液压容积暂时保存在低压蓄能器内,制动系统不产生制动扭矩,制动 力由电机反转提供;当所需减速度超过 0.3g,低压蓄压器中的可用容积转移至车轮制动器, 液压制动对电机反转制动进行补偿,制动系统协同能量回收系统一起提供制动力矩。因此, 每次刹车 ibooster 可实现最高 0.3g 减速度的能量回收,在制动频繁的城市路况下,续航里 程增加 10%-20%。

短期内 Two-Box 方案占据主流,长期看 One-Box 将为确定性趋势。上文所提到的博世 iBooster2.0+ESP 即为典型的 EHB Two-Box 技术方案,iBooster2.0 与 ESP 为两个相连且独立 的 ECU,当 iBooster2.0 失效时、ESP 系统会接管并提供制动助力;与 ESP hev 系统组合使 用时可实现最高达 0.3g 减速度的能量回收。已经得到验证的是,受益于 iBooster 本身强大 的助力能力、电控化的半解耦控制方式、以及的天生双冗余安全备份,在智能汽车行业发展 初期得以快速推广。目前,特斯拉全系、吉利领克、蔚来、小鹏等众多主机厂均采用以上方 案。而 EHB One-box 与前者相比,减少了 1 个 ECU 与 1 个制动单元,将 EHB Two-box 中的 iBooster 2.0 和 ESP 集成起来(也即博世于 2019 年推出的 IPB 产品),最显著的优势即在于节 约空间的同时实现了高度集成化和低成本。此外,与 Two-box 需结合踏板输入力与电机助力 不同,One-box 提供的制动力全部来自电机、没有叠加驾驶员提供的制动力,实现了踏板与 制动助力系统的完全解耦,从而理论上可以通过软件调校出任何想要的踏板力或行程对应的 减速度关系,是汽车智能化时代背景下的确定趋势。不过,当前 One-box 依旧受限于智能汽 车整体软硬件技术瓶颈,需要供应商在 ABS/ESC 集成、控制算法开发、电机控制参数标的 等多方面有所积淀,且在面向自动驾驶领域时仍需外挂 ESP/RBU 作为安全备份,均需满足 ASIL-D 安全功能等级。(Two-box 在面向高阶自动驾驶时仅需做 ESP 中 IMU 冗余)目前, 国内已有比亚迪、奇瑞、吉利等主机厂相继开始搭载 One-box 线控制动。 2.2.2. EMB:完全实现线控,但短期内难以规模化量产上车 EMB(电子机械制动)实际是在 EHB 的基础上进一步简化传统制动结构,直接取消了制动 主缸与液压管路,将电机直接集成在制动器之上(以盘式制动器为基体),且经过传动装臵 使电机直接驱动制动钳实现制动。由于 EHB 特殊的物理结构,理论上在传动过程中将实现 零阻力,具有更高能量回收效率、更低产品重量、更高响应速度等优势。不过,受限于高企 的开发成本与技术难度,EMB 仍存在众多问题难以攻克,短期内无法实现规模化量产。例 如,由于当前电制动系统的抗干扰能力较差,当车辆刹车时制动模块温度大幅提升,电机的 磁性将在高温下明显下降,因此工作环境明显受限;由于 EMB 系统必须集成在轮毂之上, 而轮毂有限的体积决定了电机的体积只能相对较小,也即功率无法提供充沛的刹车功率,并 且对输入电压也存在更高的要求。此外,面向 L3 以上的高阶自动驾驶领域时,EMB 失效后 无法有类似 EHB的冗余结构顶替,因此其发展还必须解决系统的容错性和安全冗余等问题。 根据现有主机厂及 Tier1 研发进度,我们预计 EMB方案最早将于 2024 年前后开始实现量产。

2.3. 竞争格局:自主 Tier1 已实现 0 到 1 的突破,预计 2025 年国内市场规模有望 达到 206 亿 线控制动行业发展初期,海外头部 Tier1 凭借在传统制动领域的技术积淀及先发优势占据着 全球绝大数市场份额。线控制动仍处于发展初期阶段,历史上在制动系统领域处于领先地位 的国外的传统 Tier 1 巨头如博世、大陆、采埃孚等具有先发优势和技术优势,尤其博世等在 相关产品技术上做到严格保密。目前,博世、大陆、采埃孚都实现了 EHB 方案的量产。博 世最早于 2013 年量产的明星产品 iBooster 系列,已经为保时捷、上汽大众新能源产品、特 斯拉全系、荣威 Marvel X、理想 ONE、领克 01/03、蔚来全系、小鹏 P7/G3 等车型广泛配套。 根据华经产业研究院数据统计,2020 年全球线控制动系统份额有 65%均由博世占据,贡献了 EHB Two-box 方案的主要份额。 国内以伯特利为代表的供应商正积极布局,未来有望伴随自主品牌崛起持续实现份额扩张。 国内的线控制动厂商主要有伯特利、亚太股份和拿森科技。其中伯特利是国内线控制动龙头 厂商,其具有成熟完整的 ABS、ESP、EPB 技术,且已于 2021 年量产 WCBS(One-Box) 制动系统,为奇瑞、吉利等自主车企配套,涵盖了纯电轿车、纯电 SUV、燃油 SUV、燃油 越野 SUV,是国内第一家实现 One-Box 方案量产的供应商。国内的其他厂商如拿森也采用了 自主开发的 N-Booster 智能制动和稳定控制系统,共同组成了应对未来 L3、L4 的高度自动驾 驶的线控制动解决方案,为北汽新能源、比亚迪、长安、 上汽、大众、尼桑等主机厂配套。 与此同时,拓普集团、亚太股份等国内供应商也均在加速布局线控制动,根据拓普集团 2022 年半年度报告,公司 IBS(One-box)制动系统已获得国内主机厂定点。 预计到 2025 年国内线控制动市场空间将达到 206 亿元。以我们此前发布的报告《汽车整车 行业投资策略:技术路线、格局、盈利、竞争、车企》为乘用车销量预测基础。同时,根据 佐思车研数据统计,2022 年 1-5 月,国内乘用车线控制动装配量达到 95.7 万套、渗透率已超 过 13.7%。我们预计线控制动在新能源车中的渗透率将快速增长,到 2025 年将达到 90%(新 能源车存在能量回收的需求,这将加速线控制动在新能源车中的渗透)。而在燃油车中线控 制动的渗透率增长相对较慢,预计 2025 年将达到 10%(以每年 2~3%的渗透率增幅线性外推)。 最后,我们以 2019 年线控制动单车价值量 2000 元计算,给予 5%年降比例,预计 2025 年我 国线控制动市场总体的空间将达到 206 亿元。

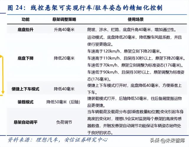
3. 线控悬架:线控底盘价值量最高部件,部分核心件已实现国产化3.1. 主动式空气悬挂系统将为汽车悬挂系统的确定性替代方向 搭载空气弹簧+可变阻尼减震器的主动式空气悬挂系统将为汽车悬挂系统的确定性替代方向。 汽车悬挂系统的核心部件包含弹性元件、减震器、导向机构三大部分。(1)弹性元件:包括 传统螺旋弹簧、油气弹簧、空气弹簧等,主要作用是支撑车身、并缓冲路面起伏对于车身的 冲击。(2)减震器:根据是否可调节阻尼度(也即通常所说悬挂的软硬)可分为普通减震器 和可变阻尼减震器,主要作用是对弹性元件产生阻尼,从而控制车身弹跳的频率(若只有弹 簧而没有减震器,汽车在行经颠簸路面时,车身将会来回弹跳多次)。其中,可变阻尼减震 器根据阻尼调节原理的不同可分为 CDC 型筒间流量调节减震器、FSD 型活塞流量调节减震 器、MRC 型电磁感应油液粘稠减震器(调节灵敏度及成本依次提升)。(3)导向机构:由控 制臂和推力杆组成,主要作用为决定车轮相对车架(或车身)的运动关系。而根据控制臂与 推力杆布臵的不同,又可分为横臂式、纵臂式、多连杆式、烛式、麦弗逊式等。理论上讲, 以上悬挂系统的三大部件的具体种类可自由搭配组合,但基于性价比、舒适度、灵敏度等多 方面因素考虑,搭载空气弹簧+可变阻尼减震器的主动式空气悬挂系统将为确定性的替代方 向。 3.2. 线控悬架多以空气悬架为基础,进一步增加传感器配合实现精细化控制 线控悬架又称电控悬架/主动悬架,实际是以空气悬架为基础,进一步增加传感器和电控系统, 根据道路实际情况主动调节悬架的高度、刚度和阻尼,以实现行车/驻车姿态的精细化控制系 统、提升驾驶舒适度。传统空气悬架通过机械式高度调节阀的开启调节气囊的充放气,从而 保持车辆恒定的行驶高度。而线控空气悬架系统则采用高度传感器和电磁阀来代替机械式高 度调节阀,电控单元根据载荷、路况和车辆运行工况等信号,控制气路系统中的电磁阀或步 进电机等执行元件,进而对车身高度进行控制,以抑制车辆急加速和制动时产生的俯仰运动 和转向时产生的侧倾运动,保持车身姿态平衡。以理想 L9 所搭载的“魔毯”空气悬架为例, 其中 CDC 减振器控制算法会根据包含轮端加速度传感器、方向盘转角、油门状态、ABS 状 态、摄像头等在内的超过 15 个传感器的信号,实时地调整减振器阻尼。而奔驰的“魔毯” 悬架系统采用类似逻辑原理,则通过车顶的雷达对前方路面凸凹度进行录入,录入的信息会 和当时的车速一同经过悬架控制单元预臵算法计算处理,之后 ECU 会对各个悬架的刚度和 阻尼比进行调节(空气弹簧调节刚度,普通悬架调节减震器阻尼比),最终实现车身始终水 平的目的。可以看到,在诸多传感器的配合之下,传统空气悬架系统将更加智能化,面向爬 坡、涉水、运动、上下车等不同场景均具备不同的悬架调整策略,适度的调节底盘高度和悬 架硬度,从而进一步提升驾驶的舒适性。

目前,绝大多数空气悬架已为电控空悬,但由于其悬挂结构复杂、成本高昂且需要与自动驾 驶系统进一步协调配合,因而目前在乘用车中渗透率依旧较低。(1)从技术层面而言:如前 文所述,电控空气悬架最大的特点即是在减震器环节采用主动减震器,能够通过汽车 ECU 获得传感器信号,从而实时改变阻尼。而电控减震器的阀系结构、控制单元算法调教等均存在较大难度。线控悬架除空气悬架自身缺点外,还受制于自动驾驶相关技术的掣肘。例如摄 像头对路面地形的识别能力(感知算法能力)、以及在雨天或雾天因折射等因素使得传感器 失效,进而导致线控悬架系统整体失灵。(2)从成本层面而言:进口电控悬架系统普遍在 15000 元以上,其中单车配备的四根空气弹簧和配合使用的可变阻尼电子减震器的价值量达到 5000-6000 元。因此,目前线控空气悬挂在乘用车中渗透率依旧较低,基本搭载于 30 万元以 上车型,且多为选配。 3.3. 竞争格局:除电子减震器外均已实现国产化,自主品牌正加速渗透中 整体而言,目前全球电控空气悬挂系统总成的市场依旧由海外供应商所垄断。目前全球只有 大陆集团、威巴克、AMK 等外资供应商可以独立完成空气悬挂核心零部件的研发和生产。 其中,AMK 空气供给单元的全球市占率超过 50%,配套客户有捷豹、路虎、沃尔沃、奥迪、 奔驰、宝马、蔚来、东风汽车等。威巴克公司是全球最大的乘用车空气弹簧供应商,约占全 球市场份额的 50%,为戴姆勒奔驰、大众、通用、福特、现代、标致、雷诺、菲亚特、丰田、 本田、沃尔沃、理想、极氪等配套。减震器则主要由采埃孚萨克斯、天纳克等外资供应商垄 断,国内企业依旧以后装市场为主。 中鼎、保隆领衔,国产电控空气悬挂系统正凭借成本优势加速渗透。目前,国内除电子减震 器还需采购天纳克、采埃孚萨克斯等 Tier 1 的 CDC 减震器(2000 元),空气悬架其余关键零 部件如空气供给单元和空气弹簧均已实现国产化,有望实现降本。其中,空气弹簧单车价值 量较高,国内中鼎股份、保隆科技、孔辉汽车、天润工业以及拓普集团均已实现自制。中鼎 股份依托 AMK 在国内技术落地, 2021 年已经初步生产电控空气悬架相关产品,并获得东 风、蔚来等多个车企的订单,累计金额 15.5 亿元;保隆科技也于 2021 年披露两个新能源头 部企业的项目定点,包括价值量较大的左、右前空气弹簧减振器总成和后空气弹簧。从开发 成本来说,内资供应商的开发费远低于外资供应商;从零部件成本来说,目前空悬国内可生 产部分单车价值量下降到了 8200 元左右,其中空气供给单元 2400 元左右,空气弹簧 3000 元左右,传感器和控制器 800 元、软件程序 2000 元。未来随着规模效应的体现,空气悬架有望进一步降本,渗透率提升确定性较强。

4. 线控转向:高阶自动驾驶技术基石,已处于规模化量产的前夜4.1. 转向系统已由机械式发展至电动式,当前电动式转向渗透率已接近 100% 转向系统的发展历程可以理解为方向盘与转向机构逐渐解耦的过程。早期的机械转向系统是 由转向操纵机构、转向器和转向传动机构成,由驾驶员驱动转向盘之后完成转向。由于机械 转向的转向传动比为 1:1,因此驾驶员负担重且存在安全隐患。上世纪 50 年代出现了液压 转向系统,以发动机作为驱动带动转向泵,利用转向器放大驾驶员施加的力并改变传递方向。 在随后 30 年间,转向系统主要以液压动力为主,其具有高稳定性、高精准度、低成本的优 点,但是缺点在于能耗较高,且在高速行驶时不能做到高稳定性。随后在 1983 年,日本 Koyo 公司推出了电控液压助力转向系统,是在液压转向系统的基础上新增液压反应装臵、液流分 配阀、动力转向 ECU、电磁阀和车速传感器等电机电控部件,以电动机驱动转向泵、利用 ECU 根据车速调节助力大小,但是缺点在于复杂的设计结构也带来了过高成本。1988 年, 日本 Suzuki 公司首先在小型轿车上配备转向柱,是电动转向在汽车上应用的开端。电动转向 系统兼具低成本以及低能耗的特点,并且使方向盘与转向机构之间实现了完全解耦。由此转 向系统也完成了由机械到电控的升级。 目前市场主流的转向系统以四类 EPS 电动转向系统为主,在新能源领域渗透率已接近 100%。 由于 HPS 和 EHPS 存在功耗高以及液压油泄漏等问题,不符合国家环保标准,因此近年来 市场上的转向系统已基本全部被电动助力的 EPS 取代。根据佐思汽研数据,2016-2020 年 EPS 在中国乘用车市场的渗透率已从 80.1%逐年上升至 96.4%,其中 2020 年 EPS 在新 能源乘用车市场份额已经占到 99.91%。根据电机和 ECU 布局位臵的不同,目前市场上主 要有三大类 EPS 产品,分别为 C-EPS(转向轴/管柱式)、P-EPS(齿轮式)、R-EPS(齿条 式)。除此之外,目前还有一种常见的转型系统为 DP-EPS,与 R-EPS 类似均属于齿条式助 力系统,但两者的传动原理不同,DP 采用的是与前两者类似的蜗轮蜗杆,而 R-EPS 采用的 是更加紧密的循环球式助力(亦称为滚珠丝杆)。

4.2. 伴随自动驾驶技术的持续提升,线控式转向已处于规模化量产的前夜 线控转向实现了方向盘与转向系统之间的物理解耦,可满足高阶自动驾驶的同时兼具舒适性、 轻量化等优势。线控转向的结构可理解为在 R-EPS 的基础上取消了管柱与转向器之间的机械 连接(中间传动轴),通过各种传感器获得方向盘的转角数据,然后 ECU 将其计算为具体的 转向数据,结合车速及车辆行驶状态来对转向电机进行控制实现转向。此外,线控转向还将 标配路感模拟器和电调转向管柱。其中,路感模拟器即利用电机人为的进行路感模拟,给予 驾驶员一定的路感反馈;而电调转向管柱实际是在线控的前提下,帮助驾驶员大距离调节方 向盘位臵。可以看到,线控转向最大的特点即在于实现了方向盘与转向系统之间的物理解耦, 转向系统完全通过电信号传输控制指令,转向机构与驾驶员之间无直接的物理力矩传输路径。 因此,理论上可通过软件算法的调试,任意调节传动比、任意调节路感反馈、任意收缩方向 盘位臵等。 线控转向系统落地难度大,安全性+算法优化成为核心难点。目前市场上唯一实现量产的车 型是 2013 年英菲尼迪 Q50L,其使用了配备保留机械连接冗余的线控转向。Q50L 的转向系 统在正常工作状态下,方向盘和转向器之间没有机械连接,完全靠电信号实现控制和路感的 模拟,当系统出现故障时下,通过离合器,将线控转向系统变为一个机械转向系统,实现了 对于线控转向系统的冗余。但是由于保留机械连接冗余的线控转向并不能称之为完全意义上 的线控转向技术。总结而言,线控转向系统的规模化量产依旧面临着以下几方面技术难点: (1)电子器件的冗余安全问题,由于方向盘和转向系统之间失去了机械连接,一旦转向系 统出现故障或失灵,那么汽车将无法转向并处于失控状态,这会带来极大的安全问题。因此 目前在 L3 级别自动驾驶以上,车机内的 ECU、传感器和电机等软硬件层面都需要做冗余安 全处理或多重的冗余备份。(2)路感电机控制算法优化。由于方向盘和转向系统失去机械连 接,因此也缺失了轮胎的真实状态,所以很难通过一些参数去模拟路感。目前线控转向系统 的路感反馈主要通过动力学模型计算和参数拟合两种方式模拟生成转向阻力矩。一般情况下, 在测算出目标力矩时,会传递给 PID 控制器,PID 控制器再将参数传递给路感电机,路感电 机再将阻力矩传递给减速机构。其中 PID 控制器最主要的问题是参数设定,在调整 PID 参数 时,往往依靠专家经验以及试凑的方法,不仅费时且不能保证获得最佳的性能。目前主流的 解决方案是以神经网络或粒子群算法优化 PID 控制器,控制路感电机,模拟产生转向阻力 矩,使驾驶员获得“路感”,但仍需要较长的优化过程。(3)与自动驾驶系统的协调性问题。 目前已相对成熟的线控转向执行控制策略大多仅实现转向助力功能,尚无法满足自动驾驶环 境下线控转向执行控制的要求。特别对于复杂的路况和交通环境下,需要研发自适应和鲁棒 性强的线控转向执行算法,并且需要与其他(感知、底盘、动力等)自动驾驶控制子系统进 行高度融合与协同,软件算法的复杂度和可靠性是挑战。

4.3. 竞争格局:海外 Tier1 将率先实现量产,预计 2025 年国内市场规模有望达 到 68 亿 预计将在 2024 年左右开始实现商业化落地,早期供应商仍以海外 Tier 1 为主。线控转向技 术建立在 EPS 技术之上,且芯片等核心零部件均由海外主机厂掌握,因此我们预计早期的市 场份额依旧以博世、采埃孚等海外 Tier1 占据。根据高工智能汽车研究院数据统计,2021 年 国内 EPS 市场份额前五大供应商分别为博世、NSK、采埃孚、JTEKT、豫北光洋,市占率分 别为 18.82%、18.62%、17.51%、12.25%、8.48%。根据各公司官方网站信息披露,舍弗勒、 万都、捷太格特、耐世特的线控转向产品预计 2023 年实现量产,博世和大众的线控转向产 品计划 2024 年前后量产,PSA 计划 2025 年前后实现量产。而国内厂商由于切入较晚差距较 大,多数企业正处于研发阶段。2021 年,集度、蔚来、吉利成为线控转向技术发展和标准化 研究的联合牵头单位,将牵头线控转向相关国家标准的制定;长城汽车也推出了“智慧线控 底盘”计划,其中包括了支持 L4 级别自动驾驶的线控转向技术,并预计 2023 年实现配套 量产。 未来线控转向渗透率加速提升,2025 年国内市场空间将达到 68 亿元。受益于汽车智能化发 展,我们预计线控转向将于 2023 年正式开始逐步量产。未来在新能源车中的渗透率将快速 增长,预计到 2025 年将达到 8%,而线控转向在燃油车中的渗透率增长相对较慢(对自动驾 驶需求低),预计到 2025 年为 1%。以单车价值量 6000 元计算,给予 5%年降比例,预计 2025 年国内线控转向市场总体的空间将达到 68 亿元。

5.重点公司分析5.1. 伯特利:国内线控制动龙头供应商,产能持续扩张 公司成立于 2004 年,成立之初主要供应奇瑞汽车的盘式制动器与真空助力器,后逐步进行 电控化产品升级与外部客户开拓,目前已成为国内头部的汽车制动系统零部件供应商。历经 多年的聚焦发展,目前公司主要产品已涵盖机械制动产品(盘式制动器、轻量化制动零部件、 真空助力器)和电控制动产品(包括电子驻车制动、制动防抱死系统、电子稳定控制系统、 线控制动)两大类。此外,伴随着公司产品线的日益丰富,客户结构也已从最早单一的奇瑞 汽车,相继拓展至通用、长安、北汽、吉利等。2013-2021 年公司主营业务收入已从 4.42 亿元增长至 34.92 亿元,CAGR 达到 29.48%。截至 2022H1,公司电控制动产品收入占比 已超过 38.57%。归母净利润由 2.77 亿元增长至 5.05 亿元,CAGR 为 22.2%。 2021 年电 控产品占营收比为 36.5%,已经成为公司主要业绩增长点。盈利能力方面,公司在经历了 2016-2018 年三年的行业下行周期后逐渐重回增长通道,且在 2022H1 疫情及原材料因素影 响之下依旧实现归母净利润的同比正向增长,体现出公司各产品线的高景气度以及自身优秀 的控费能力。 公司于 2019 年 7 月在芜湖发布线控制动 WCBS 产品,是中国品牌首家发布 ONE-BOX 架 构的企业。其采用的 EHB One-box 方案高度集成了真空助力器、电子真空泵、主缸和 ESC 的功能,并且具备快速增压、解耦制动、优良的噪音性和轻量化的优点,弥补了国内线控制 动产品的欠缺。根据公司公告披露,公司年产 30 万套线控制动系统生产线已于 2021 年 6 月份投入使用,共有 3 个车型批量生产。此外,具备制动冗余的下一代线控制动系统(WCBS 2.0)的研发在顺利推进中,WCBS 2.0 将更好满足 L4 及以上自动驾驶级别对线控制动系统 的需求,目前已经有多个定点项目,预计 2024 年上半年量产。 此外,公司已于 2022 年初通过收购万达战略切入转向领域,公司线控底盘系统产品结构日 益丰富。2022 年初,公司通过收购浙江万达里程碑式的将产品矩阵从制动领域拓宽至转向 领域,公司汽车底盘系统产品结构逐步完善、产品线日益丰富。收购完成后,2022 年 6 月, 公司并表转向系统产品销量 205215 套,收入为 7068.69 万元。同时,2022H1,公司已正 式启动了 DP-EPS、R-EPS 转向系统、线控转向系统的研发工作。 5.2. 亚太股份:国内制动系统龙头供应商,积极布局线控制动 公司前身为萧山汽车制动器厂,以制动器、制动泵等传统机械式制动业务起家,后将业务逐 渐拓展至 ABS 电控制动等领域,为国内领先的汽车制动系统零部件供应商。目前,公司的 主营业务包括汽车基础制动产品(盘式制动器、鼓式制动器、真空助力器)和电子控制产品 (ABS、EPB、IBS)两大类。其中,传统基础制动产品近年来增长已相对稳定,2013-2021 年该业务 CAGR 约为 3.7%,2022H1 该业务占公司总营收比例为 78.9%,为公司坚实的基 本盘业务。而电子控制产品业务源起于在 2000 年与清华大学联合研发的国内首个自主 ABS 系统(此后升级为 ESC 产品),并于 2016 年实现 EPB 产品量产。2022H1,该业务占公司 总营收比例约 21.1%。盈利能力方面,2016-2019 年公司受汽车行业周期下行、原材料价格 上行、折旧摊销压力等多方面因素影响,盈利能力持续下滑。但自 2019 年后,伴随着自主 品牌崛起、行业“缺芯”等因素催化,公司新客户、新产品持续扩张,盈利能力已开始起底 回升。

积极布局智能线控制动领域,One-box 产品量产在即。公司现有 Two-box 和 One-box 两种 线控制动系统产品。其中,Two-box 产品已于 2020 年实现量产,配套于奇瑞新能源、长城 毫末智行等。同时,根据公司 2021 年年报显示,第二代 one-box 量产化产品样件已经试制 完成,正在长安的样车上进行集成测试;在研非解耦式电子助力制动系统 EBB 和 One-box (iEHB)计划于 2022 年不少于 6 个车型匹配,预计 2023 年冬标后开始量产。 5.3. 耐世特:全球领先的转向系统供应商,线控转向系统量产在即 全球领先的转向系统供应商,产品矩阵近乎涵盖电动转向全品类。耐世特是全球领先的转向 及动力传动系统全面的产品组合及综合客户解决方案供应商,此前为德尔福公司的转向系统 业务部门,2010 年德尔福母公司通用汽车将其出售给太平洋世纪汽车。目前,公司在 EPS 领域已基本实现全品类覆盖,包括齿条式助力转向 R-EPS、单小齿轮式助力转向 P-EPS、 双小齿轮式助力转向DP-EPS、管柱式助力转向C-EPS以及有刷电机管柱式转向B-EPS等。 配套客户涵盖通用、宝马、戴姆勒、福特、广汽、长城等海内外知名主机厂。根据 Markines 数据统计,2021 年北美 EPS 市场中,耐世特份额达到 20%位居第一;根据高工智能汽车研 究院数据统计,2021 年国内 EPS 市场中,耐世特份额达到 3.3%,位居第八。2021 年公司 实现营业收入 214.14 亿元、实现归母净利润 7.55 亿元。 公司线控转向系统已获得头部主机厂定点,量产在即。根据公司财报披露,2022 年上半年, 公司已获得业内首个大批量线控转向订单,该订单为公司历史上最大的全生命周期订单之一。 同时,基于公司领先的线控转向技术,公司在线控转向系统中可实现以下特性:(1)可收缩 式转向管柱:利用定制化设计的软件及电子装臵可实现车辆在自动驾驶模式下自动收缩至仪 表板内,从而增加可用空间并提升驾驶舱舒适度,使驾驶员可以从事其他活动。根据公司财报披露,预计将于 2025 年实现可收缩式转向管柱的首次量产。(2)随需转向系统,不仅能 够随心地在驾驶员人为控制和自动驾驶控制之间切换,还能够让驾驶员随心定制多个驾驶模 式,包括运动模式、舒适模式以及手动操控模式。在个性定制模式下,驾驶员更可自行设定 助力轻重、虚位大小、路感反馈等,让操控体验与众不同。(3)静默方向盘:可使方向盘在 自动驾驶模式下保持静止,也即可消除自动驾驶模式下方向盘在驾驶员面前快速转动而可能 产生的干扰和危险,加强驾驶室的安全感和宁静感。 5.4. 经纬恒润:综合型汽车电子供应商,持续研发布局线控底盘 历经 20 年积淀,公司已从软件技术服务商长大为智驾产品软硬件综合供应商。公司于 2003 年 9 月成立,创业之初主要以汽车及航天动力控制系统领域的基础软件开发工具代理业务为 主,后相继将业务范围拓展至智能驾驶、车身控制、底盘控制等多个领域。历经 20 年积淀, 公司已从软件技术服务商长大为智驾产品软硬件综合供应商。目前,公司核心业务包括研发 服务及解决方案服务、车身电子产品、智能驾驶电子产品、智能网联电子产品,以上四大业 务合计收入规模占总收入 90%以上(2020 年数据,下同)。其中,智能驾驶电子产品是公司 未来收入规模增长的核心驱动力。我们预计 2021 年该业务收入已超过 6 亿元。因此综合来 看,2018-2021E 该业务收入规模 CAGR 超过 67.5%。除此之外,公司还拥有底盘控制电子 产品(占比 1.7%)、新能源和动力系统电子产品(占比 1.6%)、高端装备电子产品(占比 1.5%)、 汽车电子产品开发服务(占比 3.3%)等。

公司于 2006 年成立电动助力转向控制器(EPS) 团队, 对 EPS 全系列产品进行针对性 开发。目前已推出 C-EPS、R-EPS、DP-EPS、EHPS 等产品,覆盖 12V、24V、48V 系统, 涉及非冗余、半冗余和全冗余方案,客户已配套东风风神 D01/D02、 长安跨越 V3、 塔塔 Intra 1000 /Intra 1300 等车型出货量破 160 万套。同时,公司全冗余 EPS 已于 2022 年上 半年完成模具样件开发、并搭载红旗 E-HS9 进行了实车路试,为下一步线控转向技术的持 续推进打下了坚实的基础。此外,公司 EWBS 线控制动系统已实现国产替代,取得长城精 工定点,且技术指标达到国际知名厂商技术水平;CDC 底盘域控制器已获得蔚来汽车定点。 (本文仅供参考,不代表我们的任何投资建议。如需使用相关信息,请参阅报告原文。) 精选报告来源:【未来智库】。 |
最新评论
查看全部评论(9)