找回密码
 社区注册

快捷登录

QQ登录

只需一步,快速开始

快捷登录

QQ登录

只需一步,快速开始

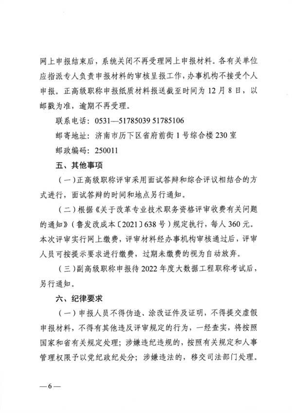
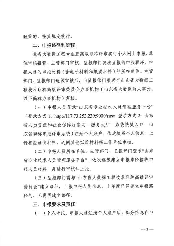
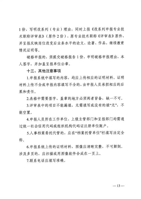
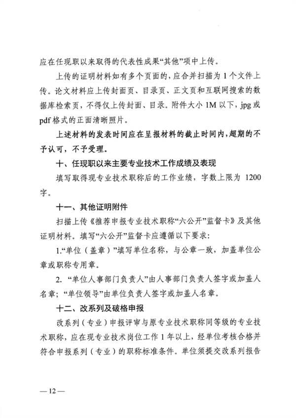
东营市发布关于做好2022年度大数据工程专业正高级职称评审工作的通知
2022-11-14 22:27| 发布者: T七醫生| 查看: 2098| 评论: 1
微富网 新闻资讯 查看内容
摘要 : 齐鲁网·闪电新闻11月13日讯 近日,记者在东营市人民政府官网了解到,东营市政府办公室发布了关于做好2022年度大数据工程专业正高级职称评审工作的通知。闪电新闻记者 陈海涛 东营报道
齐鲁网·闪电新闻11月13日讯 近日,记者在东营市人民政府官网了解到,东营市政府办公室发布了关于做好2022年度大数据工程专业正高级职称评审工作的通知。

东营市发布关于做好2022年度大数据工程专业正高级职称评审工作的通知

东营市发布关于做好2022年度大数据工程专业正高级职称评审工作的通知

东营市发布关于做好2022年度大数据工程专业正高级职称评审工作的通知

东营市发布关于做好2022年度大数据工程专业正高级职称评审工作的通知

东营市发布关于做好2022年度大数据工程专业正高级职称评审工作的通知

东营市发布关于做好2022年度大数据工程专业正高级职称评审工作的通知

东营市发布关于做好2022年度大数据工程专业正高级职称评审工作的通知

东营市发布关于做好2022年度大数据工程专业正高级职称评审工作的通知

东营市发布关于做好2022年度大数据工程专业正高级职称评审工作的通知

东营市发布关于做好2022年度大数据工程专业正高级职称评审工作的通知

东营市发布关于做好2022年度大数据工程专业正高级职称评审工作的通知

东营市发布关于做好2022年度大数据工程专业正高级职称评审工作的通知

东营市发布关于做好2022年度大数据工程专业正高级职称评审工作的通知

东营市发布关于做好2022年度大数据工程专业正高级职称评审工作的通知

东营市发布关于做好2022年度大数据工程专业正高级职称评审工作的通知

东营市发布关于做好2022年度大数据工程专业正高级职称评审工作的通知

东营市发布关于做好2022年度大数据工程专业正高级职称评审工作的通知

东营市发布关于做好2022年度大数据工程专业正高级职称评审工作的通知

东营市发布关于做好2022年度大数据工程专业正高级职称评审工作的通知


闪电新闻记者 陈海涛 东营报道

路过

雷人

握手

鲜花

鸡蛋
发表评论

最新评论

引用 123462934 2022-11-14 22:27
工程师?

查看全部评论(1)

联系我们 搜索

联系我们

对话产生契机,讨论收获惊喜, 只为成就无限创举

湖北省 武汉市
汉阳区龙阳大道龙阳大厦A座1419

欢迎来这里一起喝喝茶,
聊聊你的产品。

+86 139 9777 1122
(9:00AM-6:00PM)

代理合作请联系本号码
业务合作请点此处

洽谈合作
admin@vfuw.cn

共享万亿级市场
工作日24小时内回复

加入我们
jiangheng@vfuw.cn

我们欢迎每一个对设计怀
有疯狂激情的人。