
标志设计和广告口号是初创品牌最容易进入的误区,因为不懂品牌运作的原理,因此做得很多工作要么就是无用功,要么就是一厢情愿的自我表白…… 对于发展初期的企业来说,首先应该以生存为目标,活下去才是首先要的解决问题,任何企业都是由小到大的过程,如果忽视发展的阶段性,盲目模仿大品牌的做法就容易掉进坑里……
学习大品牌的过去而不是现在就拿耐克的Logo符号设计来说,如果你去挖掘它的发展历史,你会发现它最早都是图形加文字的组合,由于几十年的品牌推广和顾客积累,形成了一定的消费者对品牌的认知,后来他们的门头或产品上就逐渐省略了文字,只留下了图形……

作为一个不知名的初创品牌,你不能模仿他们,但许多创业者只看到大品牌的现在,没有看到他们的过去,盲目追求简约和所谓的高大上,包装和门头只放顾客看不明白的抽象图形和一串自创的英文字母,最后自己的品牌信息无法准确地传递出去…… 消费者自然也就无法搞清楚你究竟是做什么的,品牌名和品类名这两个基本的获客工具都被浪费了,对于初创品牌来说在营销上无疑是巨大的损失…… 要解决这两个问题,首先要弄清楚目的,做品牌的最终目的就是为了更好的销售产品,这也就意味着你所做的一切工作都是围绕着这个目的进行,做品牌的任何工作当你用哲学级的思考方式(是什么?为什么?怎么做?)你就能找到更清晰的思路,也就能避免无用功,少走弯路……
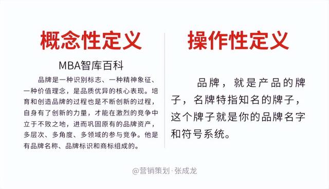
首先你要知道到底什么是品牌?品牌,从字面意思来说就是产品的牌子,人们常说的名牌特指知名的牌子,而这个牌子就是品牌的名字和符号系统,任何品牌你都必须有名字才能有牌子,注意这里给品牌的定义并不是指概念性定义而是操作性定义,这两者有着巨大的区别……

概念性定义指的是将具体事物共同存在的、普遍的、一般的规律性的东西抽象化,称为概念性,百科词条给品牌的定义就是概念性定义,按照这种抽象的定义去理解品牌,大部分人不是理解不了,就是云里雾里…… 营销本身就是一门实践的学科,要真正掌握营销就要拨开迷雾,直击本质,因此做营销就要把概念性定义转化成操作性定义,把抽象的概念转化成具体化、可观测、可测量、可检验的项目,任何实证型的研究都能用操作性定义去理解,就不会纠结那些抽象的概念了……
品牌为什么要有LOGO?用操作性定义去解释LOGO,你就能很容易理解,LOGO就是品牌的名字和符号的集合,有了名字消费者才能指称识别,才能分得清各个品牌分别是做什么的,符号的作用是辅助识别和记忆,通过符号能将你的品牌与其他品牌形成区隔,给消费者留下特殊的印象…… 所以判断品牌名字起得好不好,就看这个名字好不好传播,是否能脱口而出?判断一个LOGO设计好不好,就看它的识别度高不高?能不能一看就懂,能不能过目不忘,快速理解和记忆?大多数人判断LOGO符号都是看有没有创意,内行看门道,外行看热闹…… 懂得这个原理,设计的时候就不会给品牌起出不知所云的名字,也不会做出消费者看不懂的LOGO设计,很多时候都是已经有了不能变更的品牌名,所以LOGO符号发挥着更大的作用,如果你的名字没起好,可以用符号去弥补传播和识别的功能……
为什么还要广告语?很多人其实都没有弄明白广告语的作用和意义,仅仅看到好像只要做品牌就需要Logo一样,别的品牌都有广告语于是也就给自己创作一句广告语, 但由于他不知道为什么要有广告语,因此创作出来的广告语跟生意跟消费者毫无关系…… 常见的误区就是把广告语做成了宏大的愿景,比如让世界更美好,让人类更幸福;要么就是做成自我感觉良好的宣言,比如顾客至上,给顾客提供优质的产品和服务,让用户满意;要么就是写的广告语读起来都费劲等…… 同样用操作性定义来解释广告,简单地说就是设计一句传播你品牌或产品的话语,让消费者记住你、购买你、传播你,所以检验一句广告语是不是有效就看这三个点:广告播出去消费者记不记得住?看到你的广告语消费者会不会购买?你的广告播出去能不能快速传起来? 广告就是要传得广,还要能传得久,这才是广告语要服务的最终目的,脱离了这个目的的广告语就是自说自话,如果你要做大量的广告投放,就是对广告成本的极大浪费……
最后: 起名、LOGO设计、包装、广告、品牌都是手段,销售才是最终目的,品牌营销的所有工作都是围绕着销售而展开,商业不是艺术,所有品牌要在严酷的市场竞争中立于不败之地,都需要从各个环节开始就严密布局和谋划,艺术都是小众的,而品牌是面对全社会的…… 无论是品牌方还是设计、营销策划机构,都要在品牌建设的各个分工里面正本清源,抓住本质,才能避免犯错,也能少走弯路…… |
最新评论
查看全部评论(1)